Analog Devices Inc. AD9233-80EBZBOARD EVAL FOR AD9233
Description
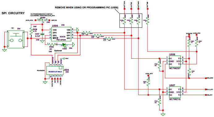
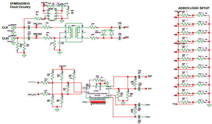
The Analog Devices AD9233-80EBZ Evaluation Board is designed to evaluate the performance of the AD9233 12-Bit, 80-MSPS, 1.8V ADC, Power Management IC. This board features a wide range of features, including a high-speed, low-power, 12-bit, 80-MSPS, 1.8V ADC, a power management IC, and a wide range of analog and digital I/O. The board also includes a variety of test points and connectors for easy evaluation and testing. The board is designed to be used with the AD9233 Evaluation Software, which provides a comprehensive suite of tools for evaluating the performance of the AD9233. The board is also compatible with a variety of development platforms, including the Analog Devices AD9233 Evaluation Kit.
Specifications
Analog Devices Inc. technical specifications, attributes, parameters and parts with similar specifications to Analog Devices Inc. .
- TypeParameter
- Package / Case125
- Number of Pins48
- PackagingBulk
- Part StatusObsolete
- Moisture Sensitivity Level (MSL)2 (1 Year)
- Max Operating Temperature85°C
- Min Operating Temperature-40°C
- Base Part NumberAD9233
- Operating Supply Voltage1.9V
- Number of Channels1
- InterfaceParallel, SPI
- Operating Supply Current236mA
- Number of Bits12
- Min Input Voltage1V
- Max Input Voltage1V
- Utilized IC / PartAD9233
- Supplied ContentsBoard(s)
- Data InterfaceSPI
- Resolution1.5 B
- Sampling Rate80 Msps
- Evaluation KitYes
- Sampling Rate (Per Second)80M
- Number of A/D Converters1
- Input Capacitance8pF
- Signal to Noise Ratio (SNR)69.5 dB
- Input Range1 ~ 2Vpp
- Power (Typ) @ Conditions288mW @ 80kSPS
- RoHS StatusROHS3 Compliant
- Lead FreeContains Lead
0 Similar Products Remaining
Technical Documents
Associated Products
| Part Number | Manufacturer | Description | Stock | RFQ |
|---|---|---|---|---|
| Microchip Technology | 8-bit Microcontrollers - MCU 1.75KB 64 RAM 6 I/O Ext Temp SOIC8 | 10000 | BUY | |
| Microchip Technology | IC MCU 8BIT 1.75KB FLASH 8DFN | 1151 | RFQ | |
| Microchip Technology | 0 | RFQ | ||
| Microchip Technology | MCU 8-bit PIC RISC 1.75KB Flash 2.5V/3.3V/5V Automotive 8-Pin PDIP Tube | 33 | BUY | |
| Analog Devices | SP Amp DIFF AMP Single 5.5V 16-Pin LFCSP EP | 354 | RFQ | |
| Microchip Technology | 8-bit Microcontrollers - MCU 1.75KB 64 RAM 6 I/O Ext Temp SOIC8 | 0 | RFQ | |
| ON Semiconductor | IC BUFF NONINVERT 5.5V 6MICROPAK | 2959 | RFQ |


Product
Brand
Articles
Tools





















