Analog Devices, Inc. AD9785-EBZ
Description
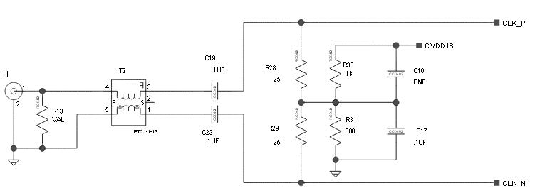
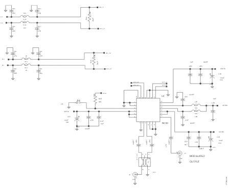
The Analog Devices AD9785-EBZ Evaluation Board is a versatile platform for evaluating the AD9785, a 12-bit, 0.18 um CMOS process analog-to-digital converter. It operates from a single 1.8 V to 3.3 V supply and is ideal for communications and telecom applications. The board features a wide range of features, including a low-noise, low-power design, a wide input range, and a high-speed serial interface. It also includes a variety of test points and connectors for easy evaluation and debugging. The board is designed to provide a comprehensive evaluation of the AD9785 and its performance in a variety of applications.
Specifications
Analog Devices, Inc. technical specifications, attributes, parameters and parts with similar specifications to Analog Devices, Inc. .
- TypeParameter
- EU RoHSCompliant
- ECCN (US)EAR99
- AutomotiveNo
- PPAPNo
- RoHSCompliant
- Part StatusUnconfirmed
- Evaluation KitYes
0 Similar Products Remaining
Associated Products
| Part Number | Manufacturer | Description | Stock | RFQ |
|---|---|---|---|---|
| Analog Devices, Inc. | 0 | RFQ | ||
| Analog Devices Inc. | ANALOG DEVICES - AD8041ARZ - Operational Amplifier, Single, 1 Amplifier, 160 MHz, 160 V/µs, 3V to 12V, SOIC, 8 Pins | 41 | RFQ | |
| Analog Devices Inc. | IC OPAMP VFB 170MHZ RRO 8SOIC | 50 | RFQ | |
| Analog Devices Inc. | OP Amp Single Volt Fdbk R-R O/P ±6V/12V 8-Pin SOIC N T/R | 5000 | RFQ | |
| Analog Devices Inc. | ANALOG DEVICES AD8041ANZOperational Amplifier, Single, 170 MHz, 1 Amplifier, 170 V/s, 3V to 12V, DIP, 8 Pins | 80 | RFQ |


Product
Brand
Articles
Tools


















