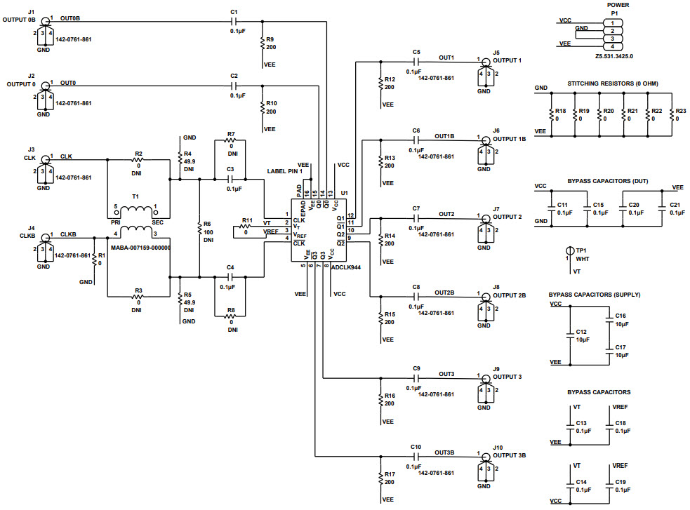
Analog Devices Inc. ADCLK944/PCBZEvaluation Board For SiGe Clock Fanout Buffer,Operating Frequency 7.0 GHz,On-Chip Input Terminations
The Analog Devices ADCLK944-PCBZ, ADCLK944/PCBZ, Evaluation Board for ADCLK954 Clock Fanout Buffer is a versatile evaluation board designed to evaluate the performance of the ADCLK954 Clock Fanout Buffer. This board is ideal for use in communications and telecom applications, providing a reliable and accurate way to evaluate the performance of the ADCLK954 Clock Fanout Buffer. The board features a wide range of features, including a high-speed clock fanout buffer, a low-jitter clock generator, and a wide range of test points for easy evaluation. The board also includes a USB interface for easy connection to a PC, allowing for easy configuration and evaluation of the ADCLK954 Clock Fanout Buffer. The board is also designed to be compatible with a wide range of industry-standard test equipment, making it an ideal choice for communications and telecom applications.
- TypeParameter
- Lifecycle StatusPRODUCTION (Last Updated: 3 weeks ago)
- Factory Lead Time8 Weeks
- Number of Pins0
- PackagingBulk
- Part StatusActive
- Moisture Sensitivity Level (MSL)1 (Unlimited)
- TypeTiming
- Frequency7GHz
- Base Part NumberADCLK944
- FunctionClock Buffer
- Operating Supply Voltage3.3V
- Utilized IC / PartADCLK944
- Supplied ContentsBoard(s)
- Evaluation KitYes
- Primary AttributesDifferential Inputs
- Secondary AttributesDifferential Output
- REACH SVHCNo SVHC
- RoHS StatusROHS3 Compliant
- Lead FreeContains Lead
| Part Number | Manufacturer | Description | Stock | RFQ |
|---|---|---|---|---|
| Analog Devices Inc. | SP Amp Variable Gain Amp Quad 5.5V 64-Pin LFCSP EP T/R | 1500 | BUY | |
| Analog Devices Inc. | IC AMP VGA QUAD 64LFCSP | 128 | BUY | |
| Analog Devices Inc. | SP Amp Variable Gain Amp Quad 5.5V 64-Pin LFCSP EP T/R | 16 | BUY |


Product
Brand
Articles
Tools











