Analog Devices Inc. ADP1850SP-EVALZANALOG DEVICES ADP1850SP-EVALZ Evaluation Board, ADP1850 Dual/ Two-Phase, DC to DC Buck Controller
Description
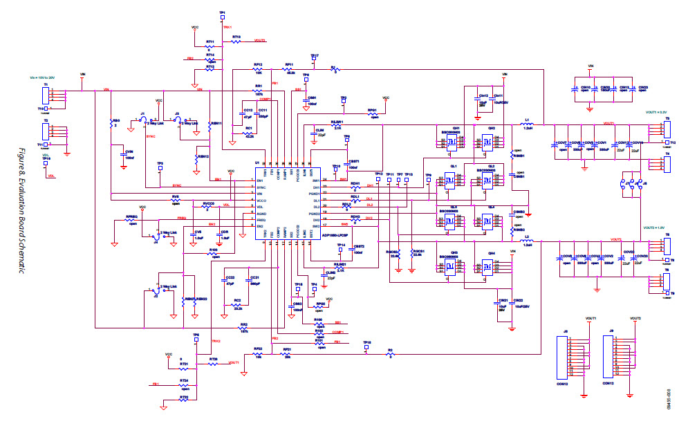
The Analog Devices ADP1850SP-EVALZ is a 1.8V, 3.3V DC to DC multi-output power supply designed for medical, consumer electronics, and industrial applications. It features a wide input voltage range of 4.5V to 18V, and provides up to 1.8V and 3.3V outputs with a maximum output current of 1.5A. The ADP1850SP-EVALZ is designed to meet the stringent requirements of medical, consumer electronics, and industrial applications, and is capable of providing high efficiency, low noise, and high power density. It also features a wide operating temperature range of -40°C to +85°C, and is RoHS compliant. The ADP1850SP-EVALZ is an ideal solution for powering medical, consumer electronics, and industrial applications.
Specifications
Analog Devices Inc. technical specifications, attributes, parameters and parts with similar specifications to Analog Devices Inc. .
- TypeParameter
- Number of Pins0
- Part StatusObsolete
- Moisture Sensitivity Level (MSL)1 (Unlimited)
- Base Part NumberADP1850
- Number of Outputs2
- Max Output Current30A
- Operating Supply Voltage20V
- Operating Supply Current100μA
- Nominal Supply Current4.5mA
- Voltage - Output1.8V 3.3V
- Min Input Voltage2.75V
- Frequency - Switching600kHz
- Max Input Voltage20V
- Utilized IC / PartADP1850SP
- Supplied ContentsBoard(s)
- Evaluation KitYes
- Board TypeFully Populated
- Main PurposeDC/DC, Step Down
- Outputs and Type2, Non-Isolated
- Regulator TopologyBuck
- REACH SVHCNo SVHC
- RoHS StatusROHS3 Compliant
- Lead FreeContains Lead
0 Similar Products Remaining
Technical Documents


Product
Brand
Articles
Tools









