Analog Devices Inc. ADZS-21364-EZLITEANALOG DEVICES ADZS-21364-EZLITE ADSP-21364, VISUALDSP++, EVAL KIT
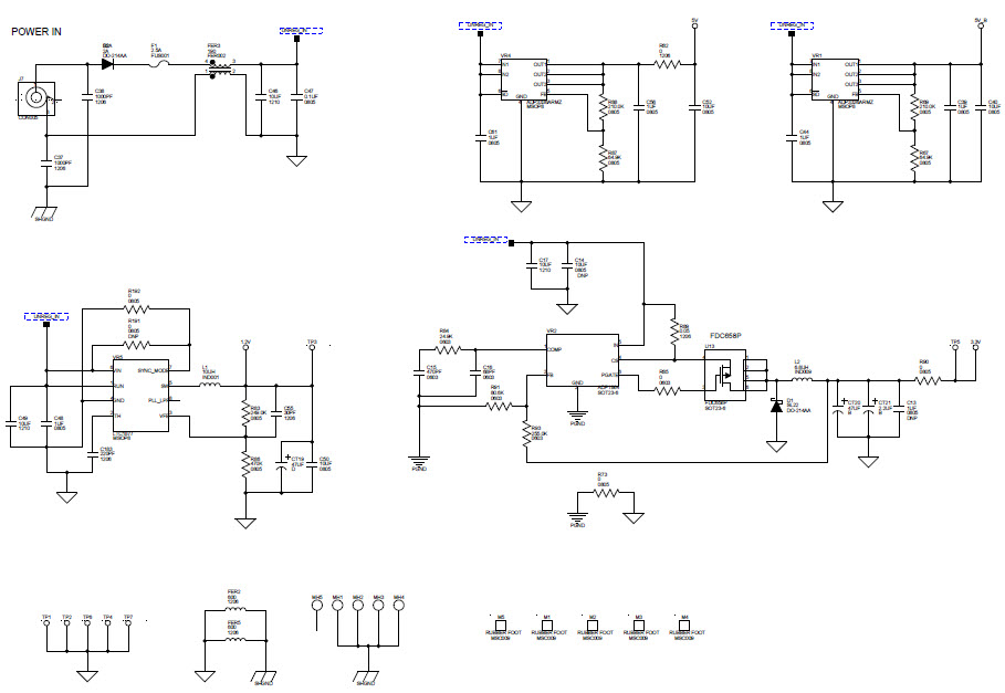
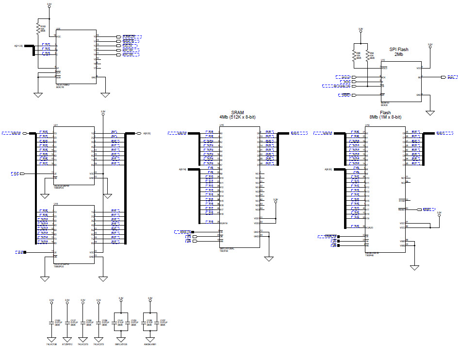
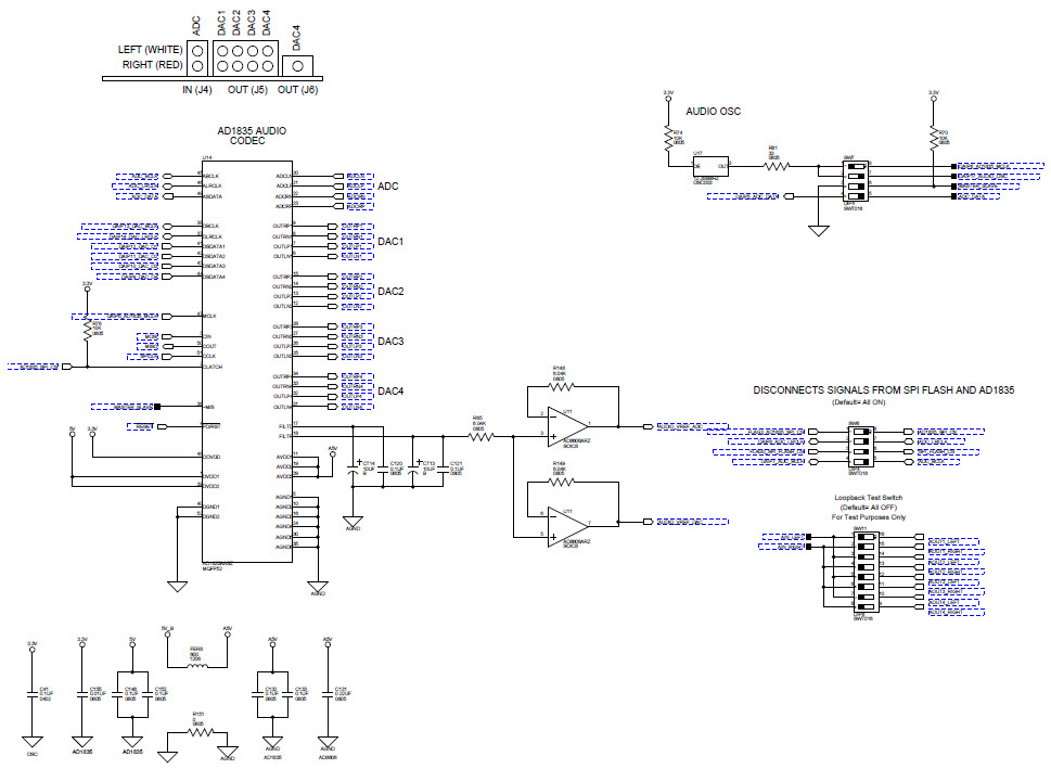
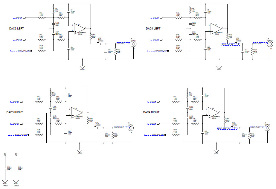
The Analog Devices ADZS-21364-EZLITE is a complete evaluation system based on the ADSP-21364 SHARC Digital Signal Processor (DSP), Audio/Video/Imaging (AVI) Processor, and ARM Cortex-A5 Processor. This system provides a comprehensive platform for developing and testing applications for the ADSP-21364 processor family. It includes a development board, a power supply, and a software package that includes a C/C++ compiler, debugger, and other tools. The board also features a variety of peripherals, including Ethernet, USB, and audio/video interfaces. The ADZS-21364-EZLITE is an ideal platform for developing applications for audio, video, imaging, and other signal processing applications. It is also suitable for embedded applications such as motor control, robotics, and industrial automation.
- TypeParameter
- Mounting TypeFixed
- Number of Pins0
- SeriesSHARC®
- Part StatusObsolete
- Moisture Sensitivity Level (MSL)1 (Unlimited)
- TypeDSP
- Base Part NumberADSP-21364
- Operating Supply Voltage3.3V
- InterfaceSPI, USB
- Number of Bits32
- Data Bus Width8b
- Utilized IC / PartADSP-21364
- Evaluation KitYes
- Core ArchitectureSHARC
- ContentsBoard(s), Cable(s), Power Supply
- Board TypeEvaluation Platform
- PlatformEZ-KIT Lite®
- REACH SVHCNo SVHC
- RoHS StatusROHS3 Compliant
- Lead FreeContains Lead
| Part Number | Manufacturer | Description | Stock | RFQ |
|---|---|---|---|---|
| Analog Devices Inc. | ANALOG DEVICES AD8532ARZOperational Amplifier, Dual, 3 MHz, 2 Amplifier, 5 V/s, 2.7V to 6V, SOIC, 8 Pins | 7500 | RFQ | |
| Analog Devices Inc. | OP Amp Dual GP R-R I/O 6V Automotive 8-Pin SOIC N T/R | 145 | RFQ | |
| ISSI, Integrated Silicon Solution Inc | INTEGRATED SILICON SOLUTION (ISSI) IS61LV5128AL-10TLI SRAM 4MB 512K X 8 3V 10NS, 61LV5128 | 1382 | RFQ | |
| Nexperia USA Inc. | Nexperia 74LVC14AD, 118, , Hex Schmitt Trigger, Single Ended CMOS Inverter, 14-Pin SO | 2336 | BUY | |
| Texas Instruments | IC GATE NOR 1CH 2-INP SOT-23-5 | 14389 | BUY | |
| Texas Instruments | TEXAS INSTRUMENTS SN74LVC138ADIC, DECODER/DEMUX, 74LVC138 | 6 | RFQ | |
| Analog Devices Inc. | ANALOG DEVICES - ADM708SARZ - IC, SUPERVISOR, 2.93V, 8SOIC | 22231 | RFQ | |
| Analog Devices Inc. | IC OPAMP GP 10MHZ RRO 8SOIC | 1340 | RFQ | |
| Analog Devices Inc. | ANALOG DEVICES - AD8606ARZ - Operational Amplifier, Dual, 2 Amplifier, 10 MHz, 5 V/µs, 2.7V to 5.5V, SOIC, 8 Pins | 13758 | RFQ | |
| Analog Devices Inc. | IC OPAMP GP 10MHZ RRO 8SOIC | 2500 | RFQ | |
| Analog Devices Inc. | OP Amp Dual GP R-R I/O 6V Automotive 8-Pin SOIC N T/R | 6318 | RFQ |


Product
Brand
Articles
Tools





































