Analog Devices Inc. ADZS-BFAV-EZEXTBOARD DAUGHT ADSP-BF533,37,61KIT
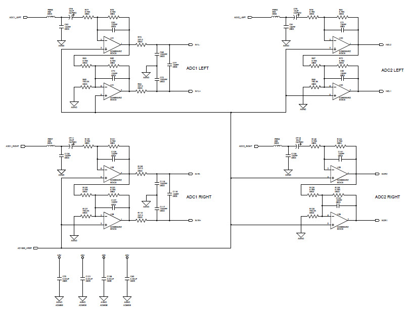
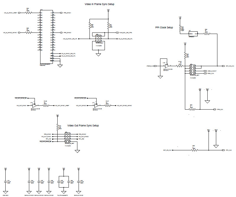
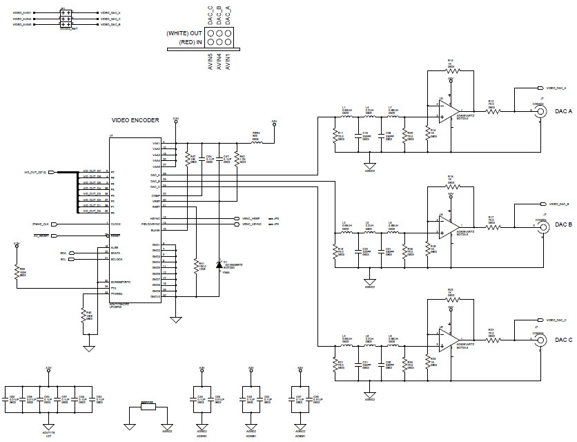
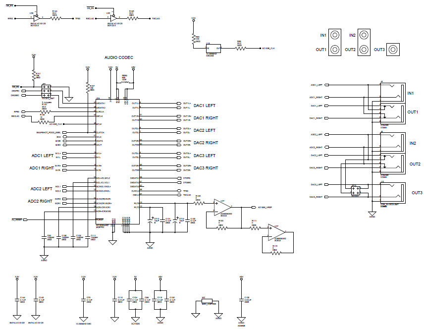
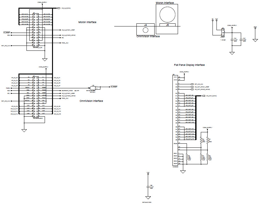
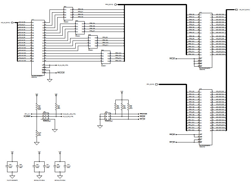
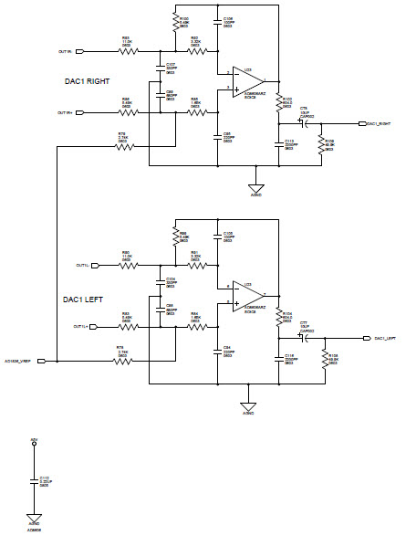
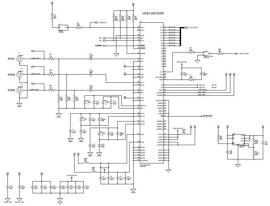
This Video (A/V) EZ-Extender Daughter Board is a daughter board for the ADSP-BF533/ADSP-BF537/ADSP-BF561 EZ-KIT Lite Evaluation System. It provides a comprehensive set of audio/video (A/V) interfaces for the Blackfin DSPs. The board includes a variety of audio and video connectors, including S-Video, composite video, stereo audio, and microphone inputs. It also includes a USB 2.0 port for connecting to a PC. The board is designed to be used with the ADSP-BF533/ADSP-BF537/ADSP-BF561 EZ-KIT Lite Evaluation System, and provides a convenient way to evaluate the audio/video capabilities of the Blackfin DSPs. The board is also compatible with the ADSP-BF533/ADSP-BF537/ADSP-BF561 EZ-KIT Lite Evaluation System, and can be used to develop and evaluate audio/video applications.
- TypeParameter
- Number of Pins0
- Part StatusObsolete
- Moisture Sensitivity Level (MSL)1 (Unlimited)
- Operating Supply Voltage5V
- Accessory TypeDSP
- Data Bus Width32b
- Core ArchitectureBlackfin
- REACH SVHCNo SVHC
- RoHS StatusROHS3 Compliant
- Lead FreeContains Lead
| Part Number | Manufacturer | Description | Stock | RFQ |
|---|---|---|---|---|
| Analog Devices Inc. | VOLTAGE REFERENCE, 1.2V | 1240 | RFQ | |
| Texas Instruments | 8149 | BUY | ||
| Analog Devices Inc. | ANALOG DEVICES - AD8606ARZ - Operational Amplifier, Dual, 2 Amplifier, 10 MHz, 5 V/µs, 2.7V to 5.5V, SOIC, 8 Pins | 13758 | RFQ | |
| Texas Instruments | IC GATE OR 1CH 2-INP SOT23-5 | 3447 | RFQ |


Product
Brand
Articles
Tools







































