Analog Devices Inc. ADZS-BF506F-EZLITEANALOG DEVICES ADZS-BF506F-EZLITE Evaluation Kit, ADSP-BF506F, Visual DSP++, 32bit , Universal Asynchronous Receiver/Transmitter
The Analog Devices ADZS-BF506F-EZLITE is an evaluation system based on Blackfin Digital Signal Processors (DSPs), Audio/Video (A/V) Processors, and Microcontrollers (MCUs) from Analog Devices. It is designed to provide a comprehensive platform for developing and testing applications for the Blackfin family of processors. The ADZS-BF506F-EZLITE includes a BF506F processor, a BF506F EZ-KIT Lite board, and a BF506F EZ-KIT Lite software package. The BF506F processor is a 32-bit, low-power, high-performance processor with a wide range of peripherals and features. The BF506F EZ-KIT Lite board provides a complete development environment for the BF506F processor, including a JTAG emulator, a USB port, and a variety of other peripherals. The BF506F EZ-KIT Lite software package includes a comprehensive suite of development tools, including a C/C++ compiler, an assembler, a linker, and a debugger. The ADZS-BF506F-EZLITE is an ideal platform for developing and testing applications for the Blackfin family of processors.
- TypeParameter
- Mounting TypeFixed
- Number of Pins0
- SeriesBlackfin®
- Part StatusObsolete
- Moisture Sensitivity Level (MSL)1 (Unlimited)
- TypeDSP
- Base Part NumberADSP-BF506
- Operating Supply Voltage5V
- InterfaceSPI
- Number of Bits32
- Data Bus Width32b
- Utilized IC / PartADSP-BF504, ADSP-BF506F
- Evaluation KitYes
- Core ArchitectureBlackfin
- ContentsBoard(s), Cable(s)
- Board TypeEvaluation Platform
- PlatformEZ-KIT Lite®
- RoHS StatusROHS3 Compliant
- REACH SVHCNo SVHC
- Lead FreeContains Lead
| Part Number | Manufacturer | Description | Stock | RFQ |
|---|---|---|---|---|
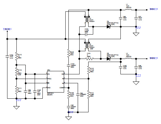
| Analog Devices Inc. | ANALOG DEVICES ADP1613ARMZ-R7 DC-DC Switching Boost, SEPIC Regulator, Adjustable, 2.5V-5.5Vin, 3.6V-20Vout, 2Aout, MSOP-8 | 1114 | RFQ | |
| Analog Devices Inc. | IC, STEP-DOWN DC/DC CONTROLLER, TSOT-6 | 90 | RFQ | |
| Analog Devices Inc. | ANALOG DEVICES AD5258BRMZ10Non Volatile Digital Potentiometer, 10 kohm, Single, I2C, Serial, Linear,30%, 2.7 V | 145 | BUY | |
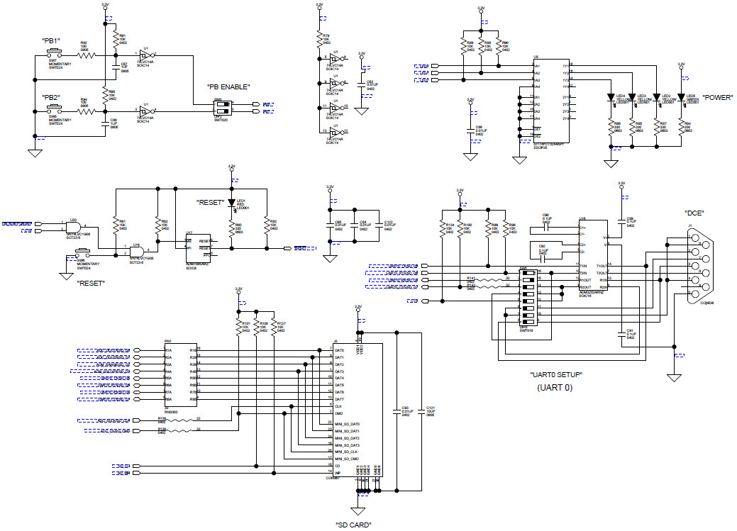
| Nexperia USA Inc. | Nexperia 74LVC14AD, 118, , Hex Schmitt Trigger, Single Ended CMOS Inverter, 14-Pin SO | 2336 | BUY | |
| Nexperia USA Inc. | IC INVERTER SCHMITT 6CH 14SO | 2394 | BUY | |
| Analog Devices Inc. | ANALOG DEVICES - ADM708SARZ - IC, SUPERVISOR, 2.93V, 8SOIC | 22231 | RFQ | |
| Analog Devices Inc. | IC REG LINEAR 1.8V 500MA 8MSOP | 10 | RFQ | |
| Analog Devices Inc. | TRANSCEIVER, 3.3V, 460KBPS, 16SOIC | 1000 | RFQ | |
| Analog Devices Inc. | ANALOG DEVICES ADP1715ARMZ-R7. IC, ADJ LDO REG, 0.8V TO 5V, 0.5A, MSOP8 | 1202 | RFQ |


Product
Brand
Articles
Tools









































