Analog Devices Inc. ADZS-BF548-EZLITEEZ-KIT LITE ADSP-BF548 EVAL BRD
Description
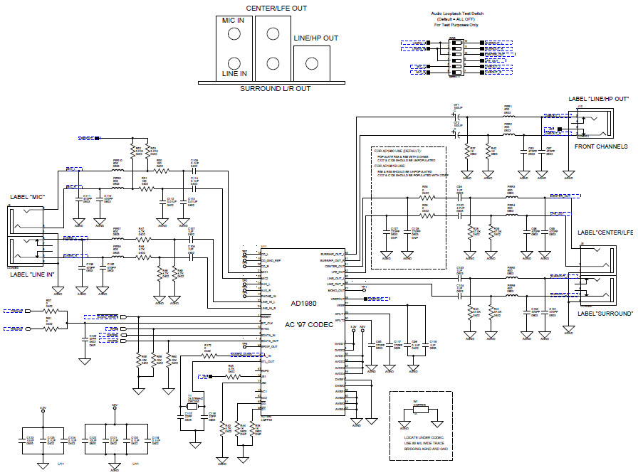
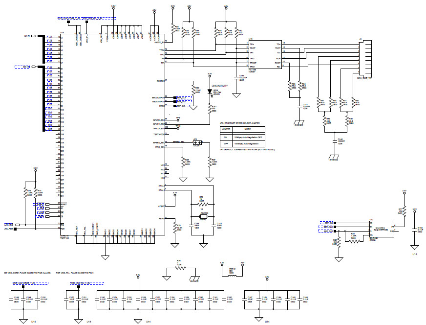
This Video Processors (AVPs) and ARM Processors from Analog Devices is a comprehensive development platform for embedded applications. It includes a Blackfin BF548 processor, a range of peripherals, and a suite of development tools. The BF548 processor is a low-power, high-performance DSP that is ideal for applications such as audio and video processing, communications, and control. The EZ-KIT Lite includes a range of peripherals such as an LCD display, a serial port, an Ethernet port, and a USB port. It also includes a range of development tools such as a C/C++ compiler, an assembler, a debugger, and a simulator. The EZ-KIT Lite is a great platform for developing embedded applications quickly and easily.
Specifications
Analog Devices Inc. technical specifications, attributes, parameters and parts with similar specifications to Analog Devices Inc. .
- TypeParameter
- Lifecycle StatusPRODUCTION (Last Updated: 1 month ago)
- Mounting TypeFixed
- Number of Pins0
- SeriesBlackfin®
- Part StatusObsolete
- Moisture Sensitivity Level (MSL)1 (Unlimited)
- TypeDSP
- Base Part NumberADSP-BF548
- Operating Supply Voltage7.5V
- InterfaceEthernet, SPI, UART, USB
- Number of Bits32
- Data Bus Width32b
- Utilized IC / PartADSP-BF548
- Evaluation KitYes
- Core ArchitectureBlackfin
- ContentsBoard(s), Cable(s), LCD, Power Supply, Accessories
- Board TypeEvaluation Platform
- PlatformEZ-KIT Lite®
- REACH SVHCNo SVHC
- RoHS StatusROHS3 Compliant
- Lead FreeContains Lead
0 Similar Products Remaining
Technical Documents
Associated Products
| Part Number | Manufacturer | Description | Stock | RFQ |
|---|---|---|---|---|
| Analog Devices Inc. | IC, STEP-DOWN DC/DC CONTROLLER, TSOT-6 | 90 | RFQ | |
| Analog Devices Inc. | ANALOG DEVICES AD7877ACPZ-500RL7 ANALOG TO DIGITAL CONVERTER ADC, 12 BIT, 125KSPS, LFCSP-32 | 14 | BUY | |
| Texas Instruments | IC GATE NOR 1CH 2-INP SOT23-5 | 39233 | RFQ | |
| NXP USA Inc. | CAN 1Mbps Sleep/Standby 5V Automotive 14-Pin SO T/R | 0 | BUY | |
| Microchip Technology | EEPROM Serial-Microwire 1K-bit 128 x 8 3.3V/5V Automotive 8-Pin SOIC N Tube | 3174 | BUY | |
| Texas Instruments | IC GATE OR 1CH 2-INP SOT23-5 | 95285 | RFQ | |
| Analog Devices Inc. | TRANSCEIVER, 3.3V, 460KBPS, 16SOIC | 1000 | RFQ | |
| Analog Devices Inc. | ANALOG DEVICES - ADM708SARZ - IC, SUPERVISOR, 2.93V, 8SOIC | 22231 | RFQ | |
| Analog Devices Inc. | ANALOG DEVICES ADP1715ARMZ-R7. IC, ADJ LDO REG, 0.8V TO 5V, 0.5A, MSOP8 | 1202 | RFQ | |
| Texas Instruments | IC SWITCH BUS 16BIT FET 48-TSSOP | 0 | RFQ |


Product
Brand
Articles
Tools





















































