Analog Devices Inc. ADZS-BF707-EZLITEDevelopment Boards & Kits - Other Processors DEV Kit for ADSP-BF700
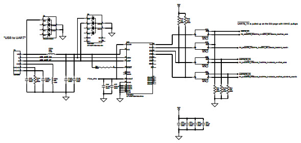
and Video Processors (AVPs) is a complete development system for the Analog Devices Blackfin BF707 processor. It includes a BF707 processor, a development board, a JTAG emulator, and a suite of software tools. The BF707 processor is a low-power, high-performance DSP that is optimized for audio and video processing applications. The development board includes a variety of peripherals, including an audio codec, an LCD display, and a USB port. The JTAG emulator allows for debugging and programming of the BF707 processor. The software tools include a C/C++ compiler, an assembler, a linker, and a debugger. The ADZS-BF707-EZLITE Evaluation System is an ideal platform for developing audio and video applications for the Blackfin BF707 processor. It provides a complete development environment for the BF707 processor, allowing developers to quickly and easily develop their applications.
- TypeParameter
- Lifecycle StatusPRODUCTION (Last Updated: 2 weeks ago)
- Factory Lead Time8 Weeks
- MountPCB
- Mounting TypeFixed
- Number of Pins0
- SeriesBlackfin®
- Part StatusActive
- Moisture Sensitivity Level (MSL)1 (Unlimited)
- TypeDSP
- Base Part NumberADSP-BF707
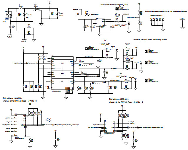
- Operating Supply Voltage3.3V
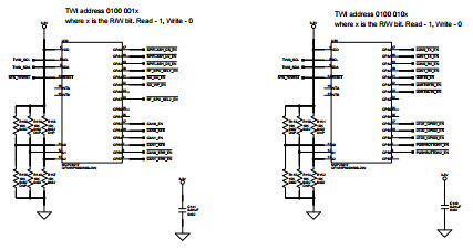
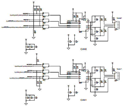
- InterfaceCAN, SPI, UART, USB
- Number of Bits0
- Data Bus Width32b
- Utilized IC / PartADSP-BF70x
- Evaluation KitYes
- Core ArchitectureBlackfin
- ContentsBoard(s), Cable(s), Power Supply, Accessories, ICE-1000 Programmer
- Board TypeEvaluation Platform
- PlatformEZ-KIT Lite®
- REACH SVHCNo SVHC
- RoHS StatusROHS3 Compliant
- Lead FreeContains Lead
| Part Number | Manufacturer | Description | Stock | RFQ |
|---|---|---|---|---|
| Texas Instruments | TEXAS INSTRUMENTS SN74CBTLV1G125DCKR.. IC, BUS SWITCH, SINGLE FET, SMD | 30 | RFQ | |
| Microchip Technology | IC PWR SWITCH N-CHAN 1:1 8SOIC | 520 | RFQ | |
| Microchip Technology | USB Power SW Hi Side/DIST Single 5.5V 0.7A 8-Pin SOIC N T/R | 7500 | RFQ | |
| Texas Instruments | Current & Power Monitors & Regulators Triple Channel Shunt & Bus Vltg Monitor | 134 | RFQ | |
| Analog Devices Inc. | Processor Supervisor 2.93V 2.5V to 5V 4-Pin(3 Tab) SOT-143 T/R | 5 | BUY | |
| Texas Instruments | CURRENT SHUNT MONITOR, 0-28VSENSE, 16QFN | 4200 | BUY | |
| Abracon LLC | CRYSTAL 32.7680KHZ 12.5PF SMD | 2131 | RFQ | |
| FTDI, Future Technology Devices International Ltd | IC USB FS SERIAL UART 32-QFN | 13 | RFQ | |
| Nidec Copal Electronics | SWITCH ROTARY DIP OCTAL 100MA 5V | 678 | RFQ |


Product
Brand
Articles
Tools













































