Analog Devices Inc. ADZS-BF-EZEXT-1ANALOG DEVICES ADZS-BF-EZEXT-1 EXT BOARD, BLACKFIN, FOR ADSP-BF533
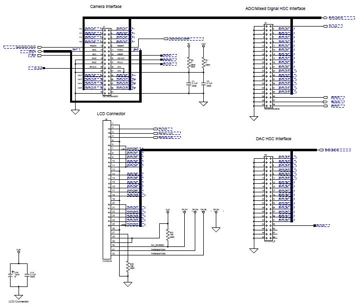
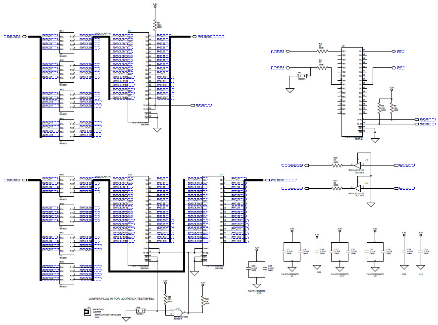
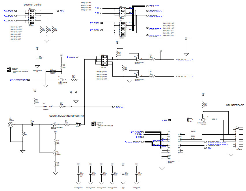
The Analog Devices ADZS-BF-EZEXT-1 is a daughter board for the EZ-KIT Lite Evaluation System based on Blackfin Digital Signal Processors (DSPs), Audio Processors (APs) and Microcontrollers (MCUs). It is designed to extend the capabilities of the EZ-KIT Lite system and provide a platform for development and evaluation of applications using the ADSP-BF533/ADSP-BF561 Blackfin DSPs. The board features a variety of peripherals, including a USB 2.0 port, an Ethernet port, an RS-232 port, an SD/MMC card slot, and a JTAG port. It also includes a variety of analog and digital I/O connectors, allowing for easy connection to external devices. The board is powered by a 5V DC power supply and is compatible with the EZ-KIT Lite software development environment.
- TypeParameter
- MountExternal
- Number of Pins0
- Part StatusObsolete
- Moisture Sensitivity Level (MSL)1 (Unlimited)
- Operating Supply Voltage5V
- Accessory TypeDSP
- Data Bus Width32b
- Evaluation KitYes
- Core ArchitectureBlackfin
- REACH SVHCNo SVHC
- RoHS StatusROHS3 Compliant
- Lead FreeContains Lead
| Part Number | Manufacturer | Description | Stock | RFQ |
|---|---|---|---|---|
| Analog Devices Inc. | RF Detector RMS TruPwr Detectors | 5 | BUY | |
| Analog Devices, Inc. | 0 | RFQ | ||
| Analog Devices Inc. | IC DETECTOR RF TRUPWR 16LFCSP | 5 | RFQ |


Product
Brand
Articles
Tools



























