Analog Devices Inc. DC1292ABOARD DEMO FOR LTC3878EGN
Description
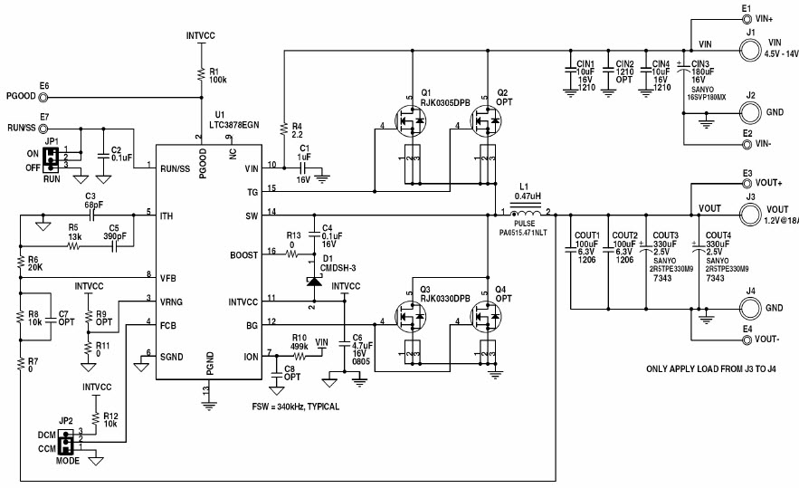
The Analog Devices DC1292A-A, LTC3878EGN Demo Board is a wide operating range, no RSENSE step-down controller designed for communications and telecom applications. It features a wide input voltage range of 4.5V to 60V, and a wide output voltage range of 0.6V to 5.5V. It also features a high efficiency of up to 95%, and a low quiescent current of only 1.5mA. The board also includes a wide range of protection features, such as over-voltage, over-current, and thermal protection. Additionally, the board includes a USB interface for easy programming and monitoring. The board is ideal for applications such as telecom base stations, industrial power supplies, and automotive systems.
Specifications
Analog Devices Inc. technical specifications, attributes, parameters and parts with similar specifications to Analog Devices Inc. .
- TypeParameter
- Lifecycle StatusProduction (Last Updated: 1 month ago)
- Number of Pins0
- MfrAnalog Devices Inc.
- PackageBox
- Product StatusActive
- Base Product NumberDC1292
- Manufacturer Lifecycle StatusPRODUCTION (Last Updated: 1 month ago)
- RoHSNon-Compliant
- Factory Pack QuantityFactory Pack Quantity1
- ManufacturerAnalog Devices Inc.
- BrandAnalog Devices
- Tool Is For Evaluation OfLTC3878EGN
- Voltage-Input4.5V ~ 14V
- Series-
- PackagingBulk
- TypeVoltage Regulator - Switching Regulator
- SubcategoryDevelopment Tools
- Output Voltage1.2 V
- Output Current18 A
- Current - Output18A
- Voltage - Output1.2V
- Frequency - Switching340kHz
- Utilized IC / PartLTC3878
- Supplied ContentsBoard(s)
- Product TypePower Management IC Development Tools
- Board TypeFully Populated
- Main PurposeDC/DC, Step Down
- Outputs and Type1, Non-Isolated
- Regulator TopologyBuck
- ProductDemonstration Boards
- Input Voltage4.5 V to 14 V
- Product CategoryPower Management IC Development Tools
0 Similar Products Remaining


Product
Brand
Articles
Tools





