Analog Devices Inc. DC187A-BBOARD DEMO FOR LT1374CR-SYNC
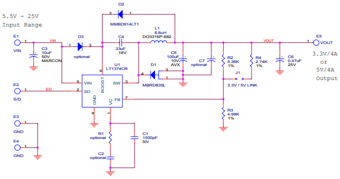
The Analog Devices DC187A-B Demo Board is a versatile and powerful tool for evaluating the performance of the LT1374, a 4.5A, 500kHz Step-Down Switching Regulator. This board is designed to provide a comprehensive platform for testing and evaluating the features and capabilities of the LT1374. It is ideal for use in computers and peripherals, providing a reliable and efficient power supply solution. The board includes a wide range of features, including adjustable output voltage, adjustable switching frequency, and adjustable current limit. It also includes a comprehensive set of protection features, such as over-voltage, over-current, and short-circuit protection. The board is easy to use and provides a reliable and efficient power supply solution for a variety of applications.
- TypeParameter
- MfrAnalog Devices Inc.
- PackageBox
- Product StatusActive
- Base Product NumberDC187A
- Factory Pack QuantityFactory Pack Quantity1
- ManufacturerAnalog Devices Inc.
- BrandAnalog Devices
- Tool Is For Evaluation OfLT1374CR-SYNC
- RoHSDetails
- Voltage-Input5.5V ~ 25V
- Series-
- PackagingBulk
- TypeVoltage Regulator - Switching Regulator
- SubcategoryDevelopment Tools
- Output Voltage3.3 V/5 V
- Output Current4 A
- Current - Output4A
- Voltage - Output3.3V or 5V
- Frequency - Switching500kHz
- Utilized IC / PartLT1374
- Supplied ContentsBoard(s)
- Product TypePower Management IC Development Tools
- Board TypeFully Populated
- Main PurposeDC/DC, Step Down
- Outputs and Type1, Non-Isolated
- Regulator TopologyBuck
- ProductDemonstration Boards
- Input Voltage5.5 V to 25 V
- Product CategoryPower Management IC Development Tools


Product
Brand
Articles
Tools















