Analog Devices Inc. DC308ABOARD DEMO FOR LTC3401EMS
Description
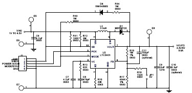
The Analog Devices DC308A-A, LTC3401EMS Demo Board is a two-circuit, 1W/3W synchronous boost regulator designed to provide a regulated output voltage from 1V to 4.5V. It features two outputs, one at 3.3V or 5V @ 0.2A and the other at 3.3V or 5V @ 0.6A. Additionally, the board includes a lighting demo to demonstrate the board's capabilities. This demo board is ideal for applications such as LED lighting, battery-powered systems, and portable electronics.
Specifications
Analog Devices Inc. technical specifications, attributes, parameters and parts with similar specifications to Analog Devices Inc. .
- TypeParameter
- MfrAnalog Devices Inc.
- PackageBox
- Product StatusActive
- Base Product NumberDC308
- Factory Pack QuantityFactory Pack Quantity1
- ManufacturerAnalog Devices Inc.
- BrandAnalog Devices
- Tool Is For Evaluation OfLTC3401
- RoHSDetails
- Voltage-Input1V ~ 5V
- Series-
- PackagingBulk
- TypeVoltage Regulator - Switching Regulator
- SubcategoryDevelopment Tools
- Output Voltage3.3 V/5 V
- Output Current395 mA
- Current - Output-
- Voltage - Output3.3V, 5V
- Frequency - Switching3MHz
- Utilized IC / PartLTC3401
- Supplied ContentsBoard(s)
- Product TypePower Management IC Development Tools
- Board TypeFully Populated
- Main PurposeDC/DC, Step Up
- Outputs and Type1, Non-Isolated
- Regulator TopologyBoost
- ProductDemonstration Boards
- Input Voltage1 V to 4.5 V
- Product CategoryPower Management IC Development Tools
0 Similar Products Remaining


Product
Brand
Articles
Tools








