Analog Devices Inc. DC478BLT5512EUF MIXER DEMO BOARD
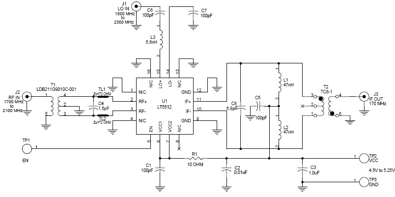
The Analog Devices DC478B-B, DC478B Demo Board is a powerful tool for testing and evaluating the performance of the LT5512EUF 1.9GHz PCS Band High Signal Level, Down-Converting Mixer. This demo board is designed to provide a platform for testing and evaluating the performance of the LT5512EUF in consumer electronics applications. The board features a high signal level, down-converting mixer, which is capable of providing a wide range of signal levels and frequencies. The board also includes a wide range of test points and connectors for easy connection to external test equipment. The board is also designed to be compatible with a variety of consumer electronics devices, making it an ideal choice for testing and evaluating the performance of the LT5512EUF in consumer electronics applications.
- TypeParameter
- For Use With/Related ProductsLT5512
- Product StatusActive
- PackageBulk
- MfrAnalog Devices Inc.
- Factory Pack QuantityFactory Pack Quantity1
- ManufacturerAnalog Devices Inc.
- BrandAnalog Devices
- Tool Is For Evaluation OfLT5512
- RoHSDetails
- For Use WithSignal Generator,Spectrum Analyzer
- Series-
- PackagingBulk
- TypeMixer, Downconversion
- SubcategoryDevelopment Tools
- Frequency1.7GHz ~ 2.1GHz
- Operating Supply Voltage5 V
- Supplied ContentsBoard(s)
- Product TypeRF Development Tools
- ProductDemonstration Boards
- Product CategoryRF Development Tools
| Part Number | Manufacturer | Description | Stock | RFQ |
|---|---|---|---|---|
| Microchip Technology | MICROCHIP - 24LC025-I/ST - SERIAL EEPROM, 2KBIT, 400KHZ, TSSOP-8 | 25 | RFQ |


Product
Brand
Articles
Tools










