Analog Devices, Inc. DC545A
Description
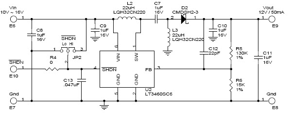
The Analog Devices DC545A-A Demo Board is a versatile and powerful tool for video and imaging applications. It is based on the LT3460ESC6, 1.3 MHz SEPIC DC/DC converter in SC70 package. It features a boost converter with 5V input and a SEPIC converter with 10V to 16V input. The output is 12V at 50mA/70mA, making it suitable for a wide range of applications. The board also includes a wide range of features such as adjustable output voltage, adjustable current limit, and thermal protection. The board is easy to use and provides a great platform for testing and prototyping.
Specifications
Analog Devices, Inc. technical specifications, attributes, parameters and parts with similar specifications to Analog Devices, Inc. .
- TypeParameter
- EU RoHSCompliant
- ECCN (US)EAR99
- HTS8473.30.11.80
- AutomotiveNo
- PPAPNo
- Factory Pack QuantityFactory Pack Quantity1
- ManufacturerAnalog Devices Inc.
- BrandAnalog Devices
- Tool Is For Evaluation OfLT3460ESC6
- RoHSDetails
- SeriesLT3460
- PackagingBulk
- Part StatusActive
- TypeVoltage Regulator - Switching Regulator
- SubcategoryDevelopment Tools
- Output Voltage12 V
- Output Current70 mA
- Product TypePower Management IC Development Tools
- ProductDemonstration Boards
- Input Voltage5 V, 10 V to 16 V
- Product CategoryPower Management IC Development Tools
0 Similar Products Remaining


Product
Brand
Articles
Tools







