Analog Devices, Inc. DC920A
Description
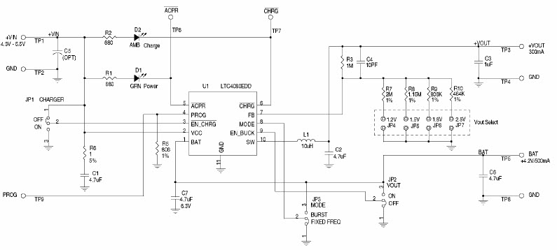
The Analog Devices DC920A-A, LTC4080 Demo Board is a standalone Li-Ion charger with a synchronous buck regulator, designed for consumer electronics. It is a complete, ready-to-use solution for charging single-cell Li-Ion batteries, and features a wide input voltage range of 4.5V to 28V. The board includes a high-efficiency synchronous buck regulator, which allows for a wide range of output voltages and currents. It also features a programmable charge current, temperature monitoring, and a low-battery cutoff. The board is designed to be easy to use, and is ideal for applications such as portable electronics, medical devices, and consumer electronics.
Specifications
Analog Devices, Inc. technical specifications, attributes, parameters and parts with similar specifications to Analog Devices, Inc. .
- TypeParameter
- Lifecycle StatusProduction (Last Updated: 1 month ago)
- Number of Pins0
- EU RoHSCompliant
- ECCN (US)EAR99
- HTS8473.30.11.80
- AutomotiveNo
- PPAPNo
- Supported Device TechnologyPMIC Solution
- Output Voltage Range (VDC)4.195 to 4.205
- Output Current (mA)500
- Input Voltage Range3.75VDC to 5.5VDC
- Supported DeviceLTC4080EDD
- Manufacturer Lifecycle StatusPRODUCTION (Last Updated: 1 month ago)
- RoHSNon-Compliant
- Factory Pack QuantityFactory Pack Quantity1
- ManufacturerAnalog Devices Inc.
- BrandAnalog Devices
- Tool Is For Evaluation OfLTC4080
- SeriesLTC4080
- PackagingBulk
- Part StatusActive
- TypeDemonstration Circuit
- SubcategoryDevelopment Tools
- Number of Outputs1
- Output Voltage1.2 V, 1.5 V, 1.8 V, 2.5 V
- Output Current350 mA
- Product TypePower Management IC Development Tools
- ProductDemonstration Boards
- Input Voltage3.75 V to 5.5 V
- Product CategoryPower Management IC Development Tools
0 Similar Products Remaining


Product
Brand
Articles
Tools








