Analog Devices Inc. EVAL-AD5141DBZANALOG DEVICES EVAL-AD5141DBZAD5141DBZ EVALUATION MODULE
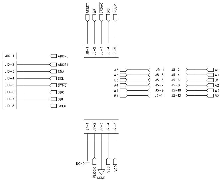
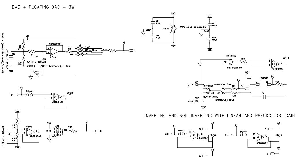
The Analog Devices EVAL-AD5141DBZ and EVAL-AD5141DB Evaluation Boards are designed to evaluate the performance of the AD5141 Quad-Channel, 256-Position, Nonvolatile Memory, Digital Potentiometer, Lighting Control. The boards feature a 4-channel, 256-position, nonvolatile memory, digital potentiometer, and lighting control. The board also includes a USB interface for easy connection to a PC, and a graphical user interface (GUI) for easy configuration and control. The board is designed to provide a complete solution for lighting control applications, and can be used to control LED lighting, dimmers, and other lighting control applications. The board is also compatible with a variety of microcontrollers, making it an ideal solution for embedded applications.
- TypeParameter
- Lifecycle StatusPRODUCTION (Last Updated: 3 weeks ago)
- Factory Lead Time8 Weeks
- Package / CaseModule
- Number of Pins0
- Part StatusActive
- Moisture Sensitivity Level (MSL)1 (Unlimited)
- TypeData Acquisition
- Resistance10kOhm
- Max Operating Temperature125°C
- Base Part NumberAD5141
- FunctionDigital Potentiometer
- Operating Supply Voltage5.5V
- InterfaceSPI
- Utilized IC / PartAD5141
- Supplied ContentsBoard(s)
- Evaluation KitYes
- Primary Attributes1 Channel, 256 Position
- EmbeddedNo
- Secondary AttributesI2C and SPI Interfaces
- REACH SVHCNo SVHC
- RoHS StatusROHS3 Compliant
- Lead FreeContains Lead
| Part Number | Manufacturer | Description | Stock | RFQ |
|---|---|---|---|---|
| Analog Devices Inc. | DGTL ISO 5000VRMS RS232 28SOIC | 500 | BUY | |
| Analog Devices Inc. | DGTL ISO 5000VRMS RS232 28SOIC | 117 | RFQ | |
| Analog Devices Inc. | IC REG LINEAR 5V 500MA 8SOIC | 2 | RFQ | |
| Analog Devices Inc. | DGTL ISO 5000VRMS RS232 28SOIC | 50 | BUY |


Product
Brand
Articles
Tools





















