Analog Devices Inc. EVAL-AD5543SDZAD5543 DAC Evaluation Board Graphic User Interface Software
Description
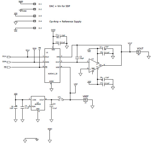
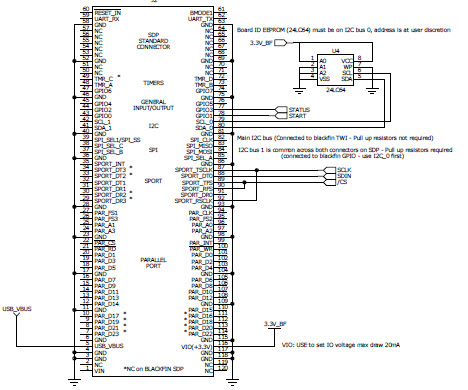
The Analog Devices EVAL-AD5543SDZ Evaluation Board is a versatile instrumentation and measurement tool designed to evaluate the performance of the AD5543 Current Output/Serial Input Digital-to-Analog Converter (DAC). This board features a wide range of features, including a 16-bit resolution, a wide operating temperature range, and a low power consumption. The board also includes a variety of connectors and test points for easy connection to external circuits. The board is designed to provide a comprehensive evaluation of the AD5543 DAC, allowing users to quickly and accurately measure the performance of the device. Additionally, the board includes a variety of software tools to help users quickly and easily configure and evaluate the DAC.
Specifications
Analog Devices Inc. technical specifications, attributes, parameters and parts with similar specifications to Analog Devices Inc. .
- TypeParameter
- Lifecycle StatusPRODUCTION (Last Updated: 3 weeks ago)
- Factory Lead Time8 Weeks
- Package / CaseModule
- Number of Pins0
- PackagingBox
- Part StatusActive
- Moisture Sensitivity Level (MSL)1 (Unlimited)
- Max Operating Temperature85°C
- Min Operating Temperature-40°C
- Base Part NumberAD5543
- Operating Supply Voltage5V
- InterfaceSerial
- Number of Bits16
- Utilized IC / PartAD5543
- Supplied ContentsBoard(s)
- Data InterfaceSerial
- Resolution2 B
- Evaluation KitYes
- Settling Time500ns
- Number of DAC Channels1
- DAC TypeCurrent
- REACH SVHCNo SVHC
- Radiation HardeningNo
- RoHS StatusROHS3 Compliant
- Lead FreeContains Lead
0 Similar Products Remaining
Technical Documents
Associated Products
| Part Number | Manufacturer | Description | Stock | RFQ |
|---|---|---|---|---|
| Microchip | 8K X 8 I2C/2-WIRE SERIAL EEPROM, PDSO8, 4.40 MM, ROHS COMPLIANT, PLASTIC, TSSOP-8 | 0 | RFQ | |
| Analog Devices Inc. | IC VREF SERIES 0.04% 8SOIC | 16 | RFQ | |
| Analog Devices Inc. | IC VREF SERIES 5V 8MSOP | 1581 | RFQ | |
| Microchip Technology | EEPROM 8kx8 - 2.5V | 7500 | BUY | |
| Microchip Technology | EEPROM 8kx8 - 2.5V | 5000 | RFQ | |
| Microchip Technology | MICROCHIP - 24LC64T-I/MC - SERIAL EEPROM, 64KBIT, 400KHZ, DFN-8 | 30074 | BUY | |
| Microchip Technology | IC EEPROM 64KBIT 400KHZ 8TDFN | 3560 | BUY | |
| Microchip Technology | MICROCHIP - 24LC64T-I/SN - EEPROM, AEC-Q100, 64 Kbit, 8K x 8 bit, Seriell I2C (2-Draht), 400 kHz, SOIC, 8 Pin(s) | 13200 | RFQ | |
| Microchip Technology | MICROCHIP - 24LC64-I/MS - SERIAL EEPROM, 64KBIT, 400KHZ, MSOP-8 | 0 | RFQ | |
| Microchip Technology | MICROCHIP - 24LC64-E/SN - SERIAL EEPROM, 64KBIT, 400KHZ, SOIC-8 | 0 | BUY | |
| Microchip Technology | 64K 8KX8 2.5V SER EE EXT | 3300 | RFQ | |
| Analog Devices Inc. | IC VREF SERIES 5V 8SOIC | 12000 | BUY |
Load more


Product
Brand
Articles
Tools



















