Analog Devices Inc. EVAL-AD5592R-PMDZAD5592R PMOD BOARD
Description
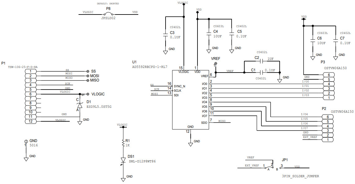
The Analog Devices EVAL-AD5592R-PMDZ is an evaluation kit for the AD5592R 8-Channel, 12-Bit, Configurable ADC/DAC/GPIO with on-Chip Reference, SPI Interface PMOD Module. This module is designed for consumer electronics applications and provides a convenient way to evaluate the performance of the AD5592R. The kit includes a PMOD module, a USB-to-SPI adapter, and a software package for configuring and controlling the AD5592R. The module features 8 channels of 12-bit resolution, configurable ADC/DAC/GPIO, and an on-chip reference. The SPI interface allows for easy integration into existing systems. The evaluation kit is a great tool for evaluating the performance of the AD5592R and for developing consumer electronics applications.
Specifications
Analog Devices Inc. technical specifications, attributes, parameters and parts with similar specifications to Analog Devices Inc. .
- TypeParameter
- Factory Lead Time8 Weeks
- Part StatusActive
- Moisture Sensitivity Level (MSL)1 (Unlimited)
- TypeData Acquisition
- FunctionADC, DAC
- Utilized IC / PartAD5592R
- ContentsBoard(s)
- PlatformPmod™
- RoHS StatusROHS3 Compliant
0 Similar Products Remaining
Technical Documents


Product
Brand
Articles
Tools










