Analog Devices Inc. EVAL-AD5593R-PMDZAD5593R PMOD BOARD
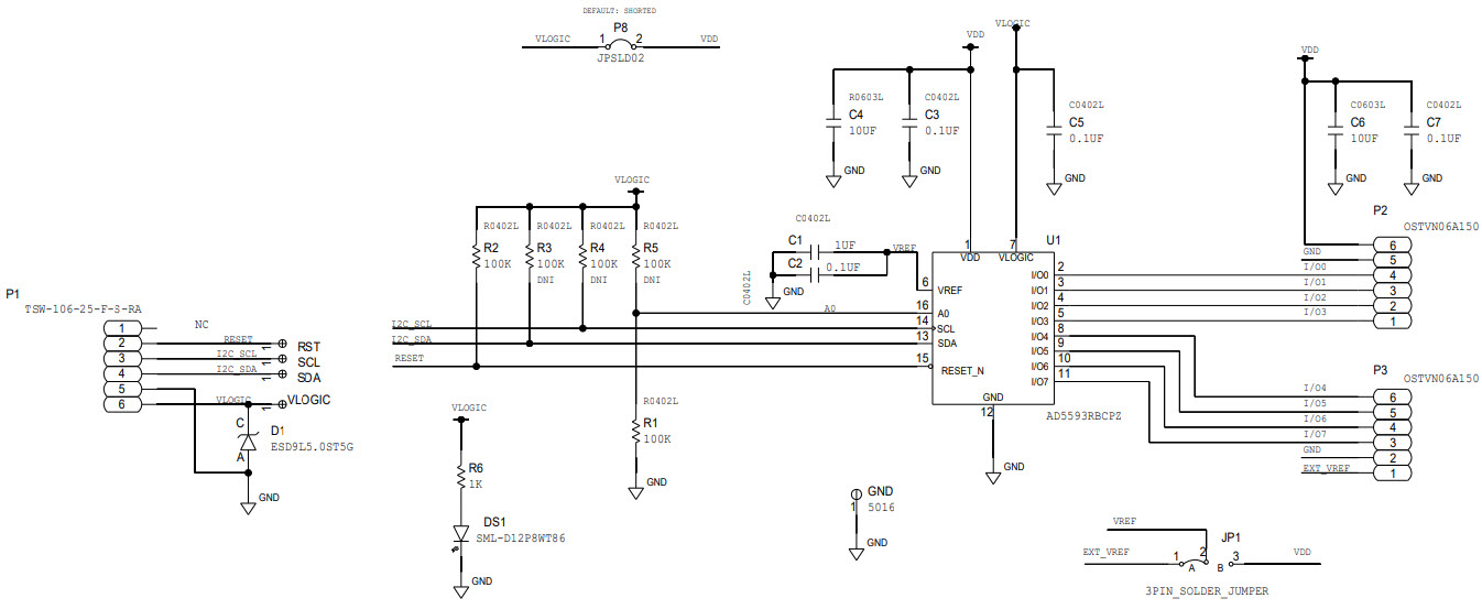
The Analog Devices EVAL-AD5593R-PMDZ is an evaluation kit for the AD5593R 8-Channel, 12-Bit, Configurable ADC/DAC/GPIO with on-Chip Reference, I2C Interface PMOD Module. This module is designed for consumer electronics applications and provides a convenient way to evaluate the performance of the AD5593R. The kit includes a PMOD module, a USB-I2C adapter, and a software package for configuring and controlling the AD5593R. The module features 8 channels of 12-bit resolution, configurable ADC/DAC/GPIO, and an on-chip reference. The I2C interface allows for easy integration into existing systems. The USB-I2C adapter provides a simple way to connect the module to a PC for configuration and control. The software package includes a GUI for configuring and controlling the AD5593R, as well as example code for integrating the module into a system.
- TypeParameter
- Factory Lead Time8 Weeks
- Part StatusActive
- Moisture Sensitivity Level (MSL)1 (Unlimited)
- TypeData Acquisition
- FunctionADC, DAC
- Utilized IC / PartAD5593R
- ContentsBoard(s)
- PlatformPmod™
- RoHS StatusROHS3 Compliant
| Part Number | Manufacturer | Description | Stock | RFQ |
|---|---|---|---|---|
| Analog Devices Inc. | DGTL ISO 2500VRMS RS232 20SOIC | 2 | RFQ | |
| Analog Devices Inc. | DGTL ISO 2.5KV 2CH RS232 20SOIC | 13000 | RFQ |


Product
Brand
Articles
Tools











