Analog Devices Inc. EVAL-AD5694RSDZBOARD EVAL FOR AD5694R
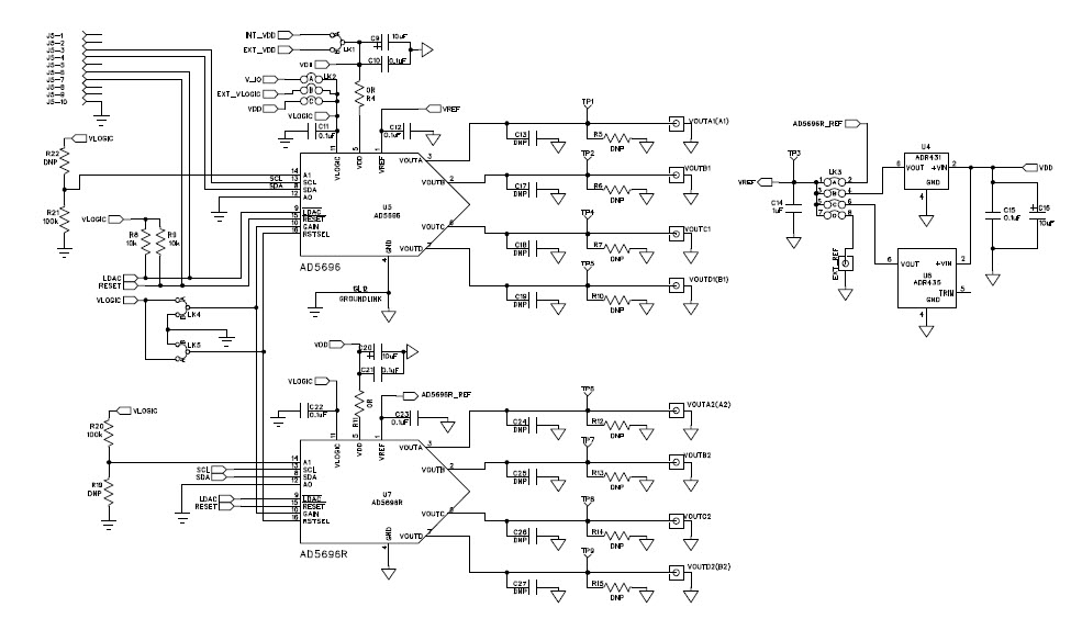
The Analog Devices EVAL-AD5694RSDZ Evaluation Board is a versatile tool for evaluating the performance of the AD5694R, AD5694, 12-Bit Quad Channel Voltage Output Digital to Analog Converter. This board is designed to provide a complete platform for evaluating the performance of the AD5694R and AD5694 in instrumentation and measurement applications. The board features four independent voltage output channels, each with a 12-bit resolution, allowing for precise control of the output voltage. The board also includes a power supply, a USB interface, and a graphical user interface for easy configuration and control. The board is ideal for use in a wide range of instrumentation and measurement applications, such as data acquisition, signal conditioning, and control systems.
- TypeParameter
- Number of Pins0
- PackagingBox
- SeriesnanoDAC®
- Part StatusObsolete
- Moisture Sensitivity Level (MSL)1 (Unlimited)
- Max Operating Temperature105°C
- Min Operating Temperature-40°C
- Base Part NumberAD5694
- Operating Supply Voltage5.5V
- InterfaceI2C, USB
- Operating Supply Current1.1mA
- Number of Bits12
- Utilized IC / PartAD5694R
- Supplied ContentsBoard(s)
- Data InterfaceI2C
- Resolution1.5 B
- Evaluation KitYes
- Settling Time5μs
- Number of DAC Channels4
- DAC TypeVoltage
- REACH SVHCNo SVHC
- RoHS StatusROHS3 Compliant
- Lead FreeContains Lead
| Part Number | Manufacturer | Description | Stock | RFQ |
|---|---|---|---|---|
| Analog Devices Inc. | IC VREF SERIES 0.12% 8SOIC | 2429 | RFQ | |
| Analog Devices Inc. | IC VREF SERIES 0.12% 8SOIC | 5 | RFQ | |
| Analog Devices Inc. | V-Ref Precision 2.5V 30mA 8-Pin SOIC N T/R | 3000 | BUY | |
| Analog Devices Inc. | DAC, QUAD, 12BIT, /-1LSB, I2C, 16TSSOP | 16888 | RFQ | |
| Analog Devices Inc. | IC DAC 12BIT I2C QUAD 16TSSOP | 1173 | RFQ | |
| Analog Devices Inc. | IC DAC 12BIT I2C 4CH 16TSSOP | 5341 | BUY | |
| Analog Devices Inc. | V-Ref Precision 5V 30mA 8-Pin SOIC N T/R | 20 | BUY | |
| Analog Devices Inc. | DAC 4-CH Resistor-String 12-bit 16-Pin TSSOP Tube | 222 | BUY |


Product
Brand
Articles
Tools















