Analog Devices, Inc. EVAL-AD5790SDZ
Description
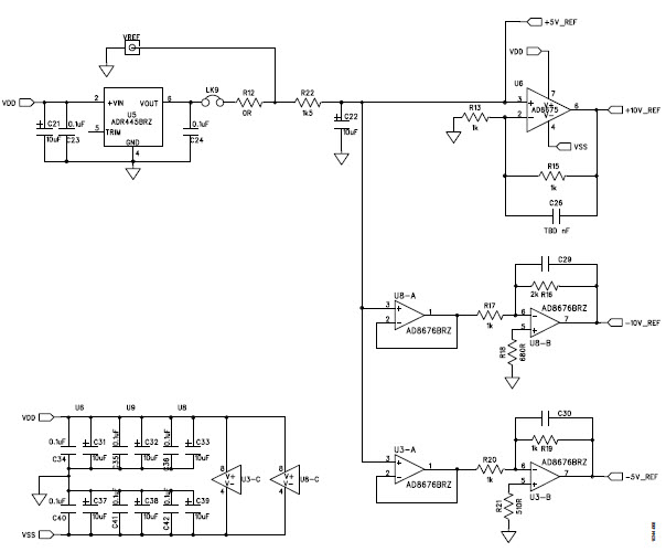
The Analog Devices EVAL-AD5790SDZ is a 20-bit, 1-channel digital-to-analog converter (DAC) designed for data acquisition systems, instrumentation, and measurement applications. It features a wide operating temperature range of -40°C to +125°C, and a low power consumption of only 1.2 mW. The device offers a high resolution of 20-bits, and a wide output voltage range of 0 to 5V. It also features a fast settling time of 1.5 µs, and a low noise level of -90 dBV. The EVAL-AD5790SDZ is ideal for applications requiring high accuracy and precision, such as industrial process control, medical instrumentation, and test and measurement.
Specifications
Analog Devices, Inc. technical specifications, attributes, parameters and parts with similar specifications to Analog Devices, Inc. .
- TypeParameter
- Lifecycle StatusPRODUCTION (Last Updated: 3 weeks ago)
- Number of Pins0
- Resolution2.5 B
- REACH SVHCNo SVHC
- RoHS StatusRoHS Compliant
- Lead FreeContains Lead
0 Similar Products Remaining
Technical Documents
Associated Products
| Part Number | Manufacturer | Description | Stock | RFQ |
|---|---|---|---|---|
| Analog Devices Inc. | IC OPAMP GP 10MHZ RRO 8SOIC | 196 | RFQ | |
| Analog Devices Inc. | Precision Amplifiers 36V Prec 2.8nV/Hz RRO | 2125 | RFQ | |
| Analog Devices Inc. | ANALOG DEVICES AD8676BRZOperational Amplifier, Dual, 10 MHz, 2 Amplifier, 2.5 V/s,5V to18V, SOIC, 8 Pins | 4 | RFQ | |
| Analog Devices Inc. | IC DAC 20BIT V-OUT 24LFCSP | 2621 | RFQ | |
| Analog Devices Inc. | ANALOG DEVICES - AD8675ARZ - OP AMP, 10MHZ, 2.5V/uS, SOIC-8 | 0 | RFQ | |
| Analog Devices Inc. | IC OPAMP GP 10MHZ RRO 8SOIC | 0 | RFQ | |
| Analog Devices Inc. | IC VREF SERIES 5V 8SOIC | 5 | RFQ | |
| Analog Devices Inc. | Precision Amplifiers 36V 2.8nV/Hz Ultra Prec Dual RRIO | 108 | RFQ | |
| Analog Devices Inc. | Digital to Analog Converters - DAC 20-Bit /-2 LSB INL VOut | 2497 | BUY | |
| Analog Devices Inc. | ANALOG DEVICES ADR445BRZ Voltage Reference, Ultralow Noise, Series - Fixed, ADR445 Series, 5V, NSOIC-8 | 3000 | RFQ | |
| Microchip Technology | EEPROM SERIAL 64K, 24LC64, SOIC8 | 700 | RFQ | |
| Microchip | 8K X 8 I2C/2-WIRE SERIAL EEPROM, PDSO8, 3.90 MM, ROHS COMPLIANT, PLASTIC, SOIC-8 | 1747 | BUY |
Load more


Product
Brand
Articles
Tools

















