Analog Devices Inc. EVAL-AD7401EDZBOARD EVALUATION FOR AD7401
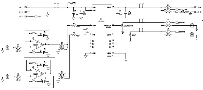
The Analog Devices EVAL-AD7401EDZ is an evaluation board for the AD7401, a 16-bit, 20MSPS ADC for data acquisition systems, instrumentation, and measurement. It is designed to provide a platform for evaluating the performance of the AD7401 in a variety of applications. The board includes a variety of features, such as a high-speed analog input, a low-noise power supply, and a wide range of digital interfaces. It also includes a variety of test points and connectors for easy connection to external test equipment. The board is designed to be used with the AD7401 evaluation software, which provides a graphical user interface for configuring and testing the AD7401. The board is ideal for evaluating the performance of the AD7401 in a variety of applications, such as data acquisition systems, instrumentation, and measurement.
- TypeParameter
- Lifecycle StatusPRODUCTION (Last Updated: 1 week ago)
- Factory Lead Time8 Weeks
- Package / CaseModule
- Number of Pins0
- PackagingBox
- SeriesiCoupler®
- Part StatusActive
- Moisture Sensitivity Level (MSL)1 (Unlimited)
- Max Operating Temperature105°C
- Min Operating Temperature-40°C
- Base Part NumberAD7401
- Operating Supply Voltage5.5V
- InterfaceSerial
- Operating Supply Current9μA
- Number of Bits16
- Utilized IC / PartAD7401
- Supplied ContentsBoard(s)
- Data InterfaceSerial
- Resolution2 B
- Sampling Rate20 Msps
- Evaluation KitYes
- Sampling Rate (Per Second)20M
- Number of A/D Converters1
- Input Range±320mV
- Power (Typ) @ Conditions100mW @ 20MSPS
- REACH SVHCNo SVHC
- Radiation HardeningNo
- RoHS StatusROHS3 Compliant
- Lead FreeContains Lead
| Part Number | Manufacturer | Description | Stock | RFQ |
|---|---|---|---|---|
| Analog Devices Inc. | ANALOG DEVICES - ADM2587EBRWZ - RS422/RS485 Transceiver Isolated, 3V to 5.5V Supply, SOIC-20 | 630 | RFQ | |
| Analog Devices | Silicon Oscillator - 0.001MHz to 20MHz CMOS 5-Pin TSOT-23 T/R | 0 | RFQ |


Product
Brand
Articles
Tools













