Analog Devices Inc. EVAL-AD7403-8FMCZEVAL BOARD FOR AD7403
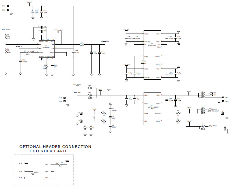
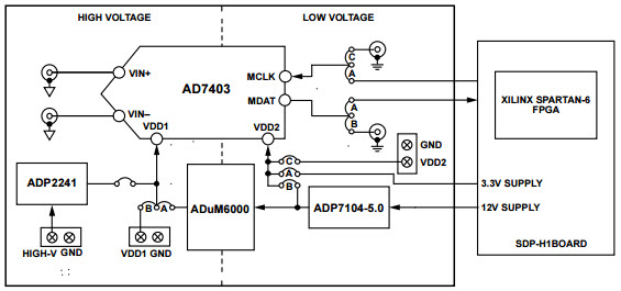
The Analog Devices EVAL-AD7403-8FMCZ Evaluation Board is designed to evaluate the performance of the AD7403 16-Bit, Isolated Sigma-Delta ADC. This board is ideal for instrumentation and measurement applications, providing a convenient platform for testing and evaluating the AD7403. The board features a wide range of connectors and components, including a USB interface, a power supply, and a variety of analog and digital I/O. The board also includes a comprehensive set of software tools for configuring and testing the AD7403. The board is designed to be used with a variety of power supplies, allowing for flexibility in testing and evaluation. The board is also designed to be used with a variety of test and measurement equipment, making it an ideal platform for evaluating the performance of the AD7403.
- TypeParameter
- Lifecycle StatusPRODUCTION (Last Updated: 3 weeks ago)
- Factory Lead Time8 Weeks
- MountPCB
- Number of Pins0
- PackagingBox
- SeriesiCoupler®
- Part StatusActive
- Moisture Sensitivity Level (MSL)1 (Unlimited)
- Base Part NumberAD7403
- InterfaceSerial
- Number of Bits16
- Utilized IC / PartAD7403-8
- Supplied ContentsBoard(s)
- Data InterfaceSerial
- Sampling Rate78.1 ksps
- Evaluation KitYes
- Sampling Rate (Per Second)78.1k
- Number of A/D Converters1
- Input Range±320mV
- Power (Typ) @ Conditions237mW @ 78.1kSPS
- RoHS StatusROHS3 Compliant
- Lead FreeContains Lead
| Part Number | Manufacturer | Description | Stock | RFQ |
|---|---|---|---|---|
| Analog Devices Inc. | IC REG BUCK ADJ 1A SYNC 12LFCSP | 1460 | RFQ | |
| Analog Devices Inc. | IC ISOLATED MODULE 16BIT 8SOIC | 800 | RFQ | |
| Analog Devices, Inc. | 0 | RFQ | ||
| Analog Devices Inc. | IC REG LINEAR 5V 500MA 8SOIC | 2 | RFQ | |
| Analog Devices Inc. | Single Channel Single ADC Delta-Sigma 16-bit Serial 8-Pin SOIC W Tube | 35800 | BUY | |
| Analog Devices Inc. | ANALOG DEVICES ADUM6000ARIZDigital Isolator, 1 Channel, 3 V, 5.5 V, SOIC, 16 Pins | 1000 | RFQ |


Product
Brand
Articles
Tools






















