Analog Devices Inc. EVAL-AD7621EDZANALOG DEVICES EVAL-AD7621EDZ EVAL BOARD 16-BIT 3MSPS SAR ADC
Description
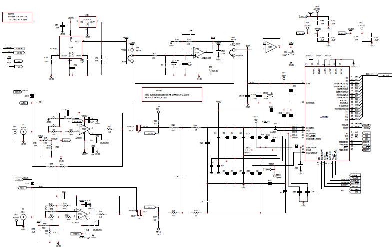
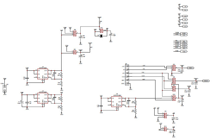
The Analog Devices EVAL-AD7621EDZ is an evaluation board designed for the AD7621 PulSAR 48 Lead ADC, a high-performance, low-power, 24-bit analog-to-digital converter. This board is ideal for medical and healthcare applications, providing a wide range of features and capabilities. It features a wide input range of ±10V, a low power consumption of only 1.2 mW, and a high sampling rate of up to 1.2 MSPS. The board also includes a variety of features such as a built-in reference voltage, a programmable gain amplifier, and a temperature sensor. Additionally, the board is compatible with a variety of software tools, making it easy to evaluate and develop applications.
Specifications
Analog Devices Inc. technical specifications, attributes, parameters and parts with similar specifications to Analog Devices Inc. .
- TypeParameter
- Number of Pins0
- PackagingBox
- SeriesPulSAR®
- Part StatusObsolete
- Moisture Sensitivity Level (MSL)1 (Unlimited)
- Max Operating Temperature85°C
- Min Operating Temperature-40°C
- Base Part NumberAD7621
- Operating Supply Voltage2.63V
- InterfaceParallel, SPI, Serial
- Number of Bits16
- Utilized IC / PartAD7621
- Supplied ContentsBoard(s)
- Data InterfaceSerial, Parallel
- Resolution2 B
- Sampling Rate2 Msps
- Evaluation KitYes
- Sampling Rate (Per Second)2M
- Number of A/D Converters1
- Input Range±2.5V
- Power (Typ) @ Conditions65mW @ 3MSPS
- REACH SVHCNo SVHC
- RoHS StatusROHS3 Compliant
- Lead FreeContains Lead
0 Similar Products Remaining
Technical Documents
Associated Products
| Part Number | Manufacturer | Description | Stock | RFQ |
|---|---|---|---|---|
| Texas Instruments | IC BUS TRANSCEIVER 8BIT 20TSSOP | 12 | RFQ | |
| Microchip | 8K X 8 I2C/2-WIRE SERIAL EEPROM, PDSO8, 3.90 MM, ROHS COMPLIANT, PLASTIC, SOIC-8 | 1747 | BUY | |
| Microchip Technology | EEPROM SERIAL 64K, 24LC64, SOIC8 | 700 | RFQ | |
| Analog Devices Inc. | IC ADC I/O PORT-16 AMP 80CSBGA | 500 | BUY | |
| Texas Instruments | IC TXRX NON-INVERT 6V 20TSSOP | 1 | RFQ |


Product
Brand
Articles
Tools





















