Analog Devices Inc. EVAL-AD7626FMCZAD7626 16-Bit PulSAR Differential ADC Evaluation Board
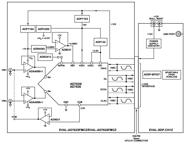
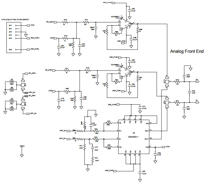
The Analog Devices EVAL-AD7626FMCZ Evaluation Board is designed to evaluate the performance of the AD7626 16-Bit, 10 MSPS PulSAR Differential ADC. This board features a wide range of instrumentation and measurement capabilities, including a high-speed differential input, a low-noise power supply, and a wide range of analog and digital I/O. The board also includes a USB interface for easy connection to a PC, allowing users to quickly and easily configure and evaluate the performance of the AD7626. The board also includes a variety of test points and connectors, allowing users to easily connect external components and instruments for further evaluation and testing. The board is ideal for use in a variety of applications, including medical imaging, industrial process control, and instrumentation.
- TypeParameter
- Lifecycle StatusPRODUCTION (Last Updated: 3 weeks ago)
- Factory Lead Time8 Weeks
- MountPCB
- Number of Pins0
- PackagingBox
- Part StatusActive
- Moisture Sensitivity Level (MSL)1 (Unlimited)
- Max Operating Temperature85°C
- Min Operating Temperature-40°C
- Base Part NumberAD7626
- Operating Supply Voltage5V
- Number of Bits16
- Utilized IC / PartAD7626
- Supplied ContentsBoard(s)
- Data InterfaceLVDS, Serial
- Evaluation KitYes
- Sampling Rate (Per Second)10M
- Number of A/D Converters1
- Input Range±4.096V
- Power (Typ) @ Conditions136mW @ 10MSPS
- RoHS StatusROHS3 Compliant
- Lead FreeContains Lead
| Part Number | Manufacturer | Description | Stock | RFQ |
|---|---|---|---|---|
| Analog Devices Inc. | ANALOG DEVICES ADR4540BRZ Voltage Reference, Ultralow Noise, High Accuracy, Series - Fixed, ADR4540 Series, 4.096V, NSOIC-8 | 269 | RFQ | |
| Analog Devices Inc. | IC REG LINEAR 1.8V 300MA 8LFCSP | 120004 | BUY | |
| Analog Devices Inc. | IC REG LINEAR 5V 300MA 8LFCSP | 4574 | BUY | |
| Analog Devices Inc. | IC REG LINEAR 3V 300MA 8LFCSP | 20000 | BUY | |
| STMicroelectronics | IC EEPROM 2K I2C 400KHZ 8SO | 0 | RFQ | |
| Analog Devices Inc. | IC OPAMP DIFF 560MHZ 16LFCSP | 2303 | RFQ | |
| Analog Devices Inc. | IC REG LINEAR 5V 500MA 8LFCSP | 20 | RFQ | |
| Analog Devices Inc. | IC VREF SERIES PREC 1.2V SOT23-6 | 2740 | RFQ | |
| Analog Devices Inc. | IC REG LINEAR 3.3V 300MA 8LFCSP | 7 | BUY | |
| Analog Devices Inc. | IC REG LINEAR 9V 300MA 8LFCSP | 1000 | BUY | |
| Analog Devices Inc. | IC OPAMP DIFF 1 CIRCUIT 16LFCSP | 10086 | RFQ | |
| Analog Devices Inc. | IC REG LINEAR 2.5V 300MA 8LFCSP | 120003 | BUY |


Product
Brand
Articles
Tools




























