Analog Devices Inc. EVAL-AD7768FMCZBOARD EVAL FOR AD7768
Description
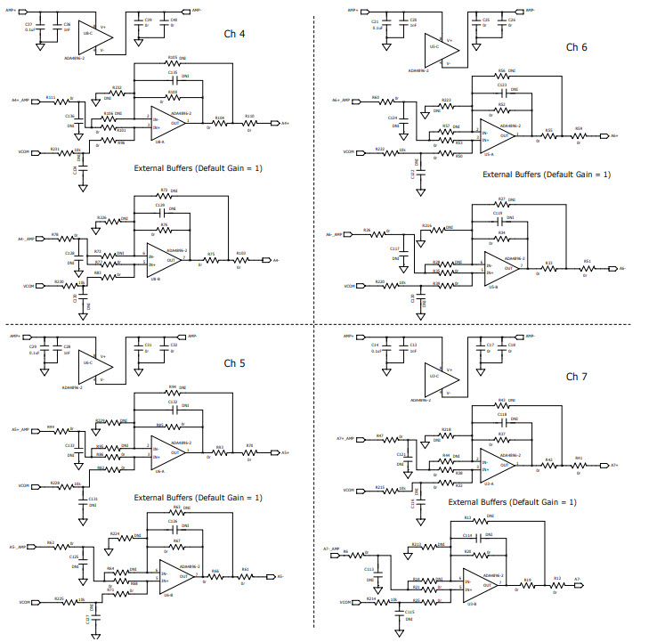
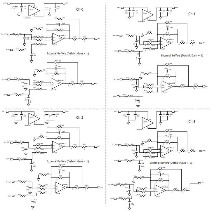
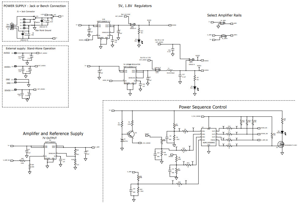
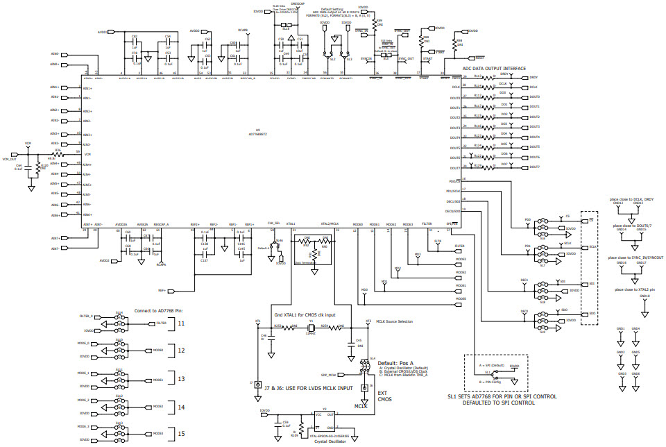
The Analog Devices EVAL-AD7768FMCZ Evaluation Board is a powerful tool for evaluating the performance of the AD7768, a 24-bit, 8-channel, simultaneous sampling, 256 kSPS, sigma-delta ADC with power scaling and audio analyzer. The board features a wide range of features, including a high-speed, low-noise, low-power, and low-distortion analog-to-digital converter, a high-performance digital filter, and a wide range of digital signal processing functions. The board also includes a USB interface for easy connection to a PC, and a graphical user interface for easy configuration and control. The board is ideal for applications such as audio analysis, medical imaging, and industrial process control.
Specifications
Analog Devices Inc. technical specifications, attributes, parameters and parts with similar specifications to Analog Devices Inc. .
- TypeParameter
- Lifecycle StatusPRODUCTION (Last Updated: 3 weeks ago)
- Factory Lead Time8 Weeks
- Number of Pins0
- PackagingBox
- Part StatusActive
- Moisture Sensitivity Level (MSL)1 (Unlimited)
- Base Part NumberAD7768
- InterfaceSPI
- Number of Bits24
- Utilized IC / PartAD7768
- Supplied ContentsBoard(s)
- Data InterfaceSPI
- Sampling Rate256 ksps
- Evaluation KitYes
- Sampling Rate (Per Second)256k
- Number of A/D Converters8
- Input Range±VREF
- Power (Typ) @ Conditions638mW @ 256kSPS
- REACH SVHCNo SVHC
- RoHS StatusROHS3 Compliant
- Lead FreeContains Lead
0 Similar Products Remaining
Technical Documents
Associated Products
| Part Number | Manufacturer | Description | Stock | RFQ |
|---|---|---|---|---|
| Analog Devices Inc. | ANALOG DEVICES - ADA4896-2ARMZ - OP AMP, 230MHz, 120V/uS, 500 uV, MSOP-8 | 0 | RFQ | |
| Analog Devices Inc. | IC OPAMP VFB 80MHZ RRO SOT23-6 | 25 | RFQ | |
| Analog Devices Inc. | IC REG LINEAR 3.3V 200MA 8SOIC | 185 | RFQ | |
| Analog Devices Inc. | IC REG LINEAR 5V 200MA 8SOIC | 0 | RFQ | |
| Analog Devices Inc. | LDO Regulator Pos 1.2V to 19V 0.2A 8-Pin SOIC N EP Tube | 0 | RFQ | |
| Analog Devices Inc. | IC ADC 24BIT SIGMA-DELTA 64LQFP | 0 | RFQ | |
| Analog Devices Inc. | IC OPAMP GP 2 CIRCUIT 8MSOP | 244 | RFQ | |
| Analog Devices Inc. | OP Amp Single Volt Fdbk R-R O/P ±6V/12V 6-Pin SOT-23 T/R | 0 | RFQ | |
| Analog Devices Inc. | ANALOG DEVICES ADR444BRZ Voltage Reference, Ultralow Noise, Series - Fixed, ADR444 Series, 4.096V, NSOIC-8 | 4 | RFQ |


Product
Brand
Articles
Tools






























