Analog Devices Inc. EVAL-AD7985EBZAD7985BCPZ/AD7985BCPZ-RL7 ADC Evaluation Board 2.5MSPS
Description
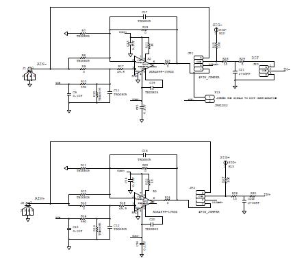
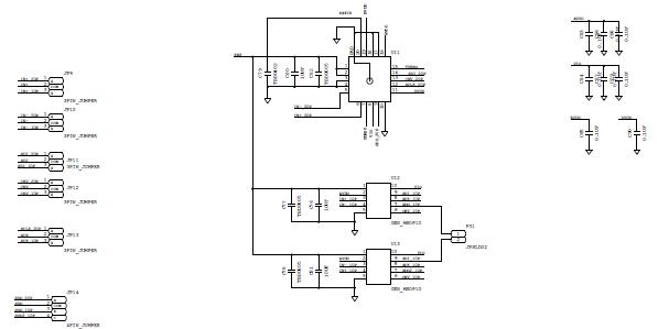
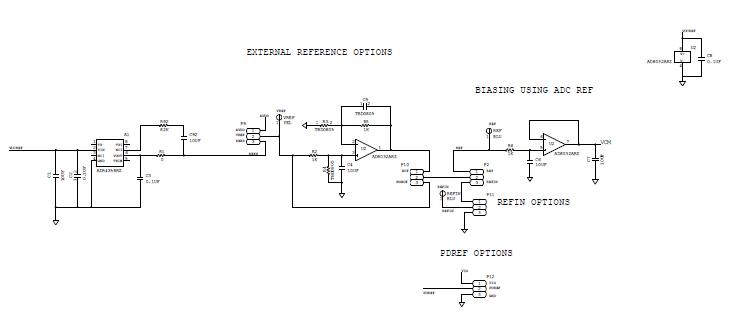
The Analog Devices EVAL-AD7985EBZ Evaluation Board is a versatile tool for instrumentation and measurement applications. It is designed to evaluate the performance of the AD7985, a 16-bit analog-to-digital converter (ADC). The board features a wide range of features, including a low-noise, low-power, low-cost design, a wide input voltage range, and a wide temperature range. It also includes a variety of connectors and test points for easy connection to external components. The board also includes a USB interface for easy connection to a PC for data acquisition and analysis. The board is ideal for use in a variety of applications, including medical, industrial, and automotive.
Specifications
Analog Devices Inc. technical specifications, attributes, parameters and parts with similar specifications to Analog Devices Inc. .
- TypeParameter
- Number of Pins0
- PackagingBox
- SeriesPulSAR®
- Part StatusObsolete
- Moisture Sensitivity Level (MSL)1 (Unlimited)
- Max Operating Temperature85°C
- Min Operating Temperature-40°C
- Base Part NumberAD7985
- Operating Supply Voltage5.25V
- InterfaceSPI
- Operating Supply Current1μA
- Number of Bits16
- Utilized IC / PartAD7985
- Supplied ContentsBoard(s)
- Data InterfaceSPI, DSP
- Resolution2 B
- Sampling Rate2.5 Msps
- Evaluation KitYes
- Sampling Rate (Per Second)2.5M
- Number of A/D Converters1
- Input Range0 ~ VREF
- Power (Typ) @ Conditions28mW @ 2.5MSPS
- REACH SVHCNo SVHC
- Radiation HardeningNo
- RoHS StatusROHS3 Compliant
- Lead FreeContains Lead
0 Similar Products Remaining
Technical Documents
Associated Products
| Part Number | Manufacturer | Description | Stock | RFQ |
|---|---|---|---|---|
| Analog Devices Inc. | ANALOG DEVICES AD780ANZ Voltage Reference, High Precision, Series - Programmable, AD780 Series, 2.5V, 3V, DIP-8 | 1000 | RFQ | |
| Analog Devices Inc. | IC CONVERTER VOLT TO FREQ 8DIP | 87 | RFQ | |
| Analog Devices Inc. | ANALOG DEVICES AD7741BRZ. IC, V/F CONVERTER 6.144MHZ 0.012% 8-SOIC | 873 | RFQ | |
| Analog Devices Inc. | IC CONVERTER VOLT TO FREQ 8SOIC | 200 | RFQ | |
| Analog Devices Inc. | IC CONVERTER VOLT TO FREQ 8SOIC | 52 | RFQ |


Product
Brand
Articles
Tools

























