Analog Devices Inc. EVAL-ADAS1000SDZBOARD EVAL ECG AFE FOR ADAS1000
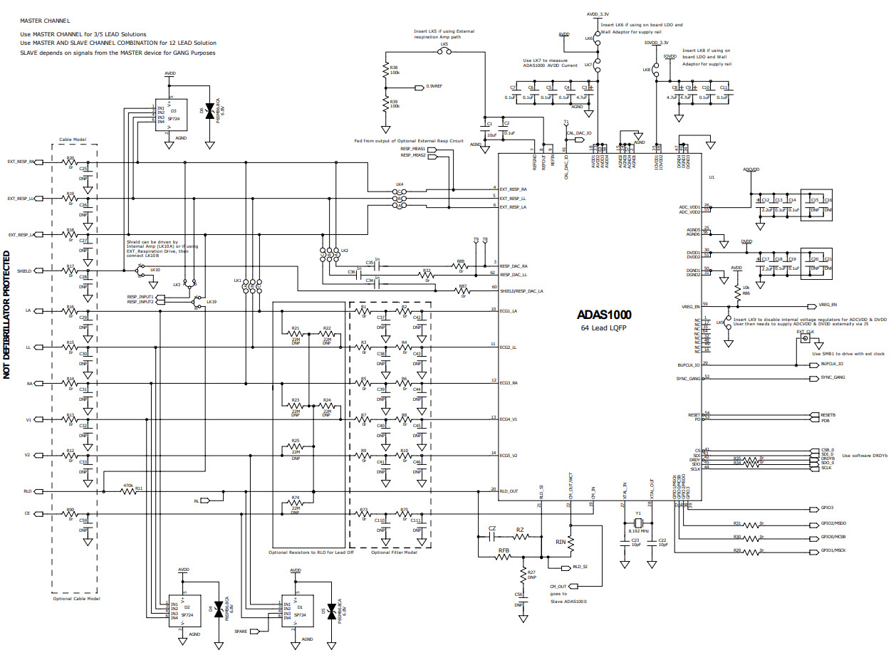
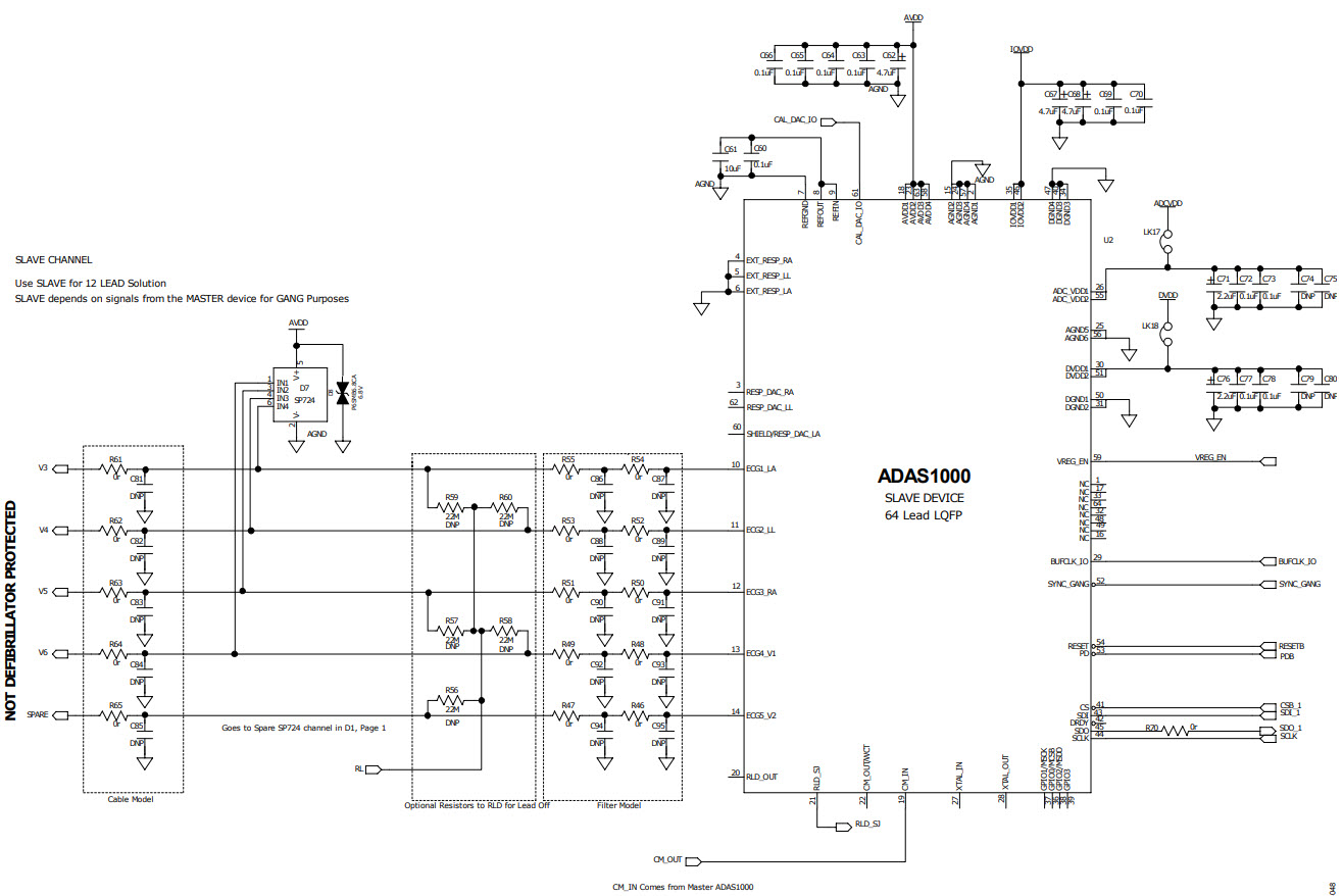
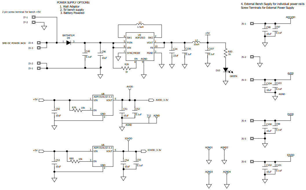
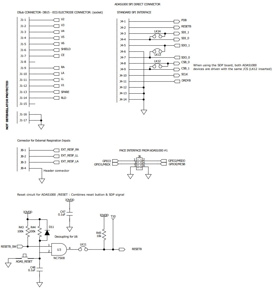
The Analog Devices EVAL-ADAS1000SDZ Evaluation Kit is a comprehensive development and demonstration platform for evaluating the ADAS1000 ECG Front End for medical and healthcare applications. This kit includes a fully-featured evaluation board, a USB-based power supply, and a software package for configuring and controlling the board. The board features a wide range of analog and digital components, including a low-noise amplifier, a programmable gain amplifier, a low-pass filter, a high-pass filter, and a 12-bit analog-to-digital converter. The board also includes a variety of connectors for connecting to external devices, such as ECG electrodes, ECG leads, and other medical sensors. The software package provides a graphical user interface for configuring and controlling the board, as well as a library of example programs for quickly getting started with the board. The EVAL-ADAS1000SDZ Evaluation Kit is an ideal platform for evaluating the ADAS1000 ECG Front End for medical and healthcare applications.
- TypeParameter
- Lifecycle StatusPRODUCTION (Last Updated: 2 weeks ago)
- Factory Lead Time8 Weeks
- MountFront
- Number of Pins0
- PackagingBulk
- Part StatusActive
- Moisture Sensitivity Level (MSL)1 (Unlimited)
- TypeInterface
- Base Part NumberADAS1000
- FunctionAnalog Front End (AFE) for ECG, EKG
- Operating Supply Voltage5V
- InterfaceUSB
- Utilized IC / PartADAS1000
- Supplied ContentsBoard(s), Power Supply
- Evaluation KitYes
- REACH SVHCNo SVHC
- RoHS StatusROHS3 Compliant
- Lead FreeContains Lead
| Part Number | Manufacturer | Description | Stock | RFQ |
|---|---|---|---|---|
| Analog Devices Inc. | IC OPAMP INSTR 1.5MHZ RRO 8SOIC | 2 | RFQ | |
| Analog Devices Inc. | IC, AMP, INST, R-R, LP, 13MA, 8SO | 0 | RFQ | |
| Analog Devices Inc. | IC OPAMP INSTR 1.5MHZ RRO 8SOIC | 114 | RFQ | |
| Analog Devices Inc. | SP Amp INSTR Amp Single R-R O/P ±18V/36V 8-Pin SOIC N T/R | 0 | RFQ | |
| Analog Devices Inc. | IC REG BUCK BOOST ADJ 1A 10LFCSP | 0 | RFQ | |
| Analog Devices, Inc. | 0 | RFQ | ||
| Analog Devices Inc. | IC, AMP, INST, R-R, LP, 13MA, 8MSOP | 0 | RFQ | |
| Analog Devices Inc. | IC OPAMP INSTR 1.5MHZ RRO 8MSOP | 99 | RFQ | |
| ON Semiconductor | Logic Gates TinyLogic HS 2-Input | 0 | RFQ | |
| Analog Devices Inc. | SP Amp INSTR Amp Single R-R O/P ±18V/36V 8-Pin SOIC N T/R | 0 | RFQ | |
| Analog Devices Inc. | SP Amp INSTR Amp Single R-R O/P ±18V/36V 8-Pin MSOP T/R | 0 | RFQ |


Product
Brand
Articles
Tools































