Maxim Integrated MAX30003WING#ECG AFE FEATHER BOARD
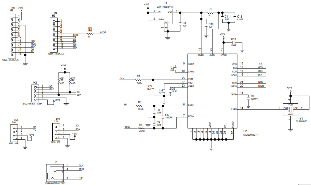
The MAX30003WING-WING# and MAX30003WING# Expansion Boards for the MAX30003 Biopotential AFE Ultra-Low Power, Single-Channel Integrated Biopotential, Medical and Healthcare Applications are designed to provide a complete solution for medical and healthcare applications. The boards feature a MAX30003 Biopotential AFE, which is an ultra-low power, single-channel integrated biopotential amplifier. The board also includes a variety of components to support the MAX30003, including a low-noise power supply, a precision reference, and a variety of analog and digital interfaces. The board is designed to be used with a variety of medical and healthcare applications, such as ECG, EEG, EMG, and other biopotential measurements. The board is also designed to be used with a variety of microcontrollers, such as the MAX30003, to provide a complete solution for medical and healthcare applications.
- TypeParameter
- Factory Lead Time6 Weeks
- Part StatusActive
- Moisture Sensitivity Level (MSL)1 (Unlimited)
- TypeInterface
- FunctionFront End
- Utilized IC / PartMAX30003
- ContentsBoard(s)
- PlatformFeather
- RoHS StatusROHS3 Compliant


Product
Brand
Articles
Tools













