MikroElektronika MIKROE-3273ECG 3 CLICK
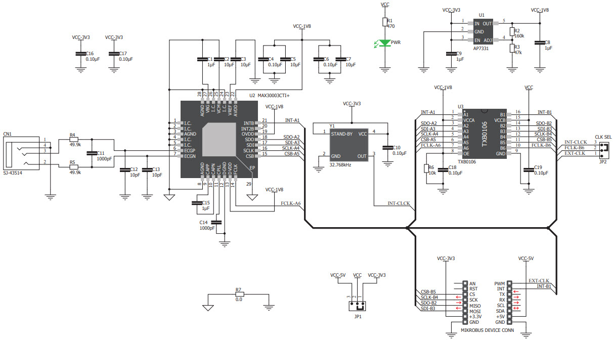
The MikroElektronika MIKROE-3273 ECG 3 Click Board is a powerful and versatile solution for medical and healthcare applications. It is based on the MAX30003 Analog Front End (AFE) and provides a complete solution for electrocardiogram (ECG) monitoring. The board features a wide range of features, including a low-noise amplifier, a high-resolution analog-to-digital converter, and a programmable gain amplifier. It also includes a low-power, low-noise, low-drift, and low-offset amplifier, as well as a high-resolution analog-to-digital converter. The board is designed to be used with a wide range of ECG monitoring systems, including those used in hospitals, clinics, and home healthcare settings. The board is also compatible with a variety of ECG monitoring software, making it easy to integrate into existing systems. The board is also designed to be used with a variety of ECG monitoring devices, including those used in ambulatory and wearable ECG monitoring systems.
- TypeParameter
- Factory Lead Time4 Weeks
- Part StatusActive
- Moisture Sensitivity Level (MSL)1 (Unlimited)
- TypeSensor
- FunctionElectrocardiography (ECG/EKG)
- Utilized IC / PartMAX30003
- ContentsBoard(s)
- PlatformmikroBUS™ Click™
- RoHS StatusROHS3 Compliant
| Part Number | Manufacturer | Description | Stock | RFQ |
|---|---|---|---|---|
| Diodes Incorporated | IC REG LINEAR 1.8V 300MA SOT25 | 1 | BUY | |
| Diodes Incorporated | IC REG LINEAR 2.8V 300MA SOT25 | 42206 | BUY | |
| Diodes Incorporated | LDO Regulator Pos 1V 0.3A 6-Pin DFN EP T/R | 100 | BUY | |
| Texas Instruments | IC TRNSLTR BIDIRECTIONAL 16VQFN | 10000 | RFQ | |
| Diodes Incorporated | IC REG LIN 3.3V 300MA 6DFN2020 | 10000 | RFQ | |
| Diodes Incorporated | IC REG LINEAR 2V 300MA SOT25 | 100 | BUY | |
| Diodes Incorporated | LDO Regulator Pos 3.3V 0.3A 5-Pin SOT-25 T/R | 15350 | BUY | |
| Diodes Incorporated | IC REG LINEAR 1.5V 300MA SOT25 | 5301 | BUY | |
| Diodes Incorporated | IC REG LIN POS ADJ 300MA 6DFN | 0 | RFQ | |
| Diodes Incorporated | IC REG LINEAR 1.2V 300MA SOT25 | 100 | BUY | |
| Texas Instruments | IC 6-BIT V-LVL XLATR 16-QFN | 0 | RFQ |


Product
Brand
Articles
Tools























