Analog Devices Inc. EVAL-ADF4157EB1ZBOARD EVALUATION FOR ADF4157
Description
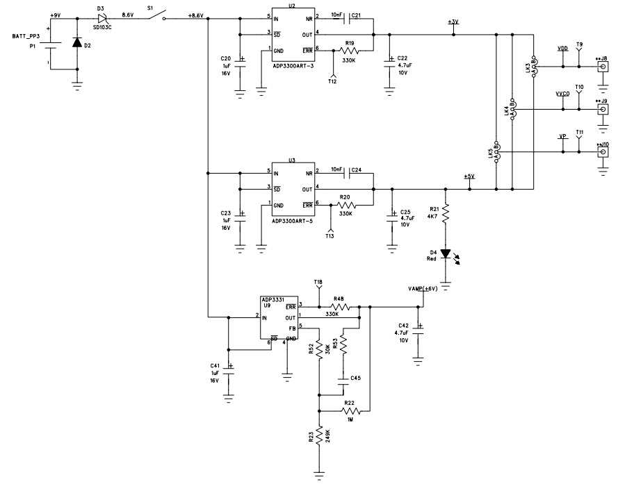
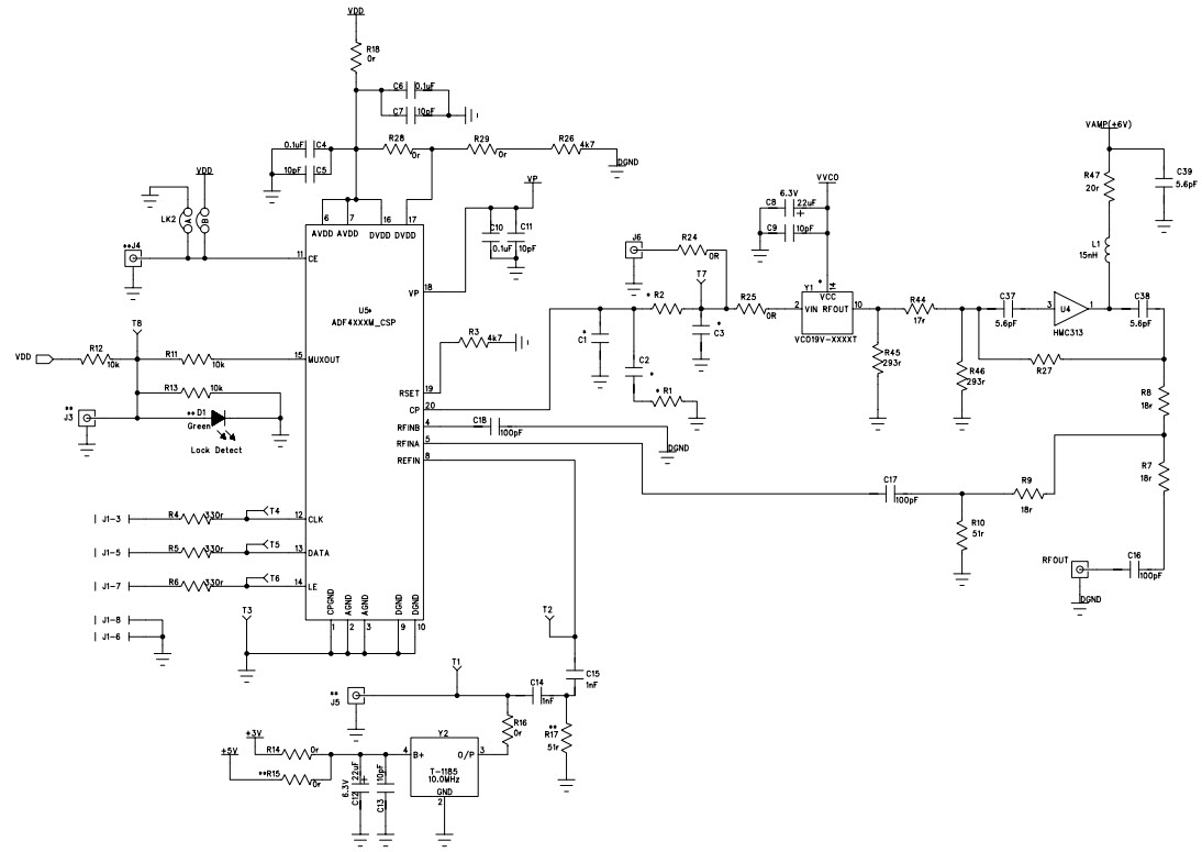
The Analog Devices EVAL-ADF4157EB1Z is an evaluation board for the ADF4157 Fractional-N PLL Frequency Synthesizer. This board is designed to help engineers evaluate the performance of the ADF4157 in communications and telecom applications. It features a wide range of features, including a low-noise voltage-controlled oscillator (VCO), a wide frequency range, and a low-noise phase-locked loop (PLL). The board also includes a variety of connectors and test points for easy evaluation and testing. The EVAL-ADF4157EB1Z is an ideal tool for engineers looking to evaluate the performance of the ADF4157 in communications and telecom applications.
Specifications
Analog Devices Inc. technical specifications, attributes, parameters and parts with similar specifications to Analog Devices Inc. .
- TypeParameter
- Part StatusObsolete
- Moisture Sensitivity Level (MSL)1 (Unlimited)
- TypeTiming
- Base Part NumberADF4157
- FunctionFrequency Synthesizer
- Utilized IC / PartADF4157
- Supplied ContentsBoard(s)
- Evaluation KitYes
- Primary AttributesSingle Fractional-N PLL
- EmbeddedNo
- Secondary Attributes6GHz
- RoHS StatusROHS3 Compliant
0 Similar Products Remaining
Technical Documents
Associated Products
| Part Number | Manufacturer | Description | Stock | RFQ |
|---|---|---|---|---|
| Analog Devices Inc. | ANALOG DEVICES - AD8021ARZ - Operational Amplifier, Single, 1 Amplifier, 200 MHz, 120 V/µs, ± 2.25V to ± 12V, SOIC, 8 Pins | 15 | RFQ | |
| Analog Devices Inc. | IC OPAMP VFB 560MHZ 8SOIC | 249 | RFQ | |
| Analog Devices Inc. | ANALOG DEVICES AD8021ARMZOperational Amplifier, Single, 200 MHz, 1 Amplifier, 120 V/s,2.25V to12V, MSOP, 8 Pins | 4 | RFQ | |
| Analog Devices Inc. | High Speed Operational Amplifiers LOW-NOISE 16-Bit | 30 | RFQ | |
| Analog Devices Inc. | OP Amp Single Volt Fdbk ±12V/24V 8-Pin MSOP T/R | 675 | RFQ | |
| Analog Devices Inc. | ANALOG DEVICES AD7677ASTZAnalogue to Digital Converter, 16 bit, 1 MSPS, Single, 4.75 V, 5.25 V, LQFP | 19 | RFQ | |
| Analog Devices Inc. | OP Amp Single Volt Fdbk ±12V/24V 8-Pin SOIC N T/R | 0 | RFQ |


Product
Brand
Articles
Tools

















