Analog Devices Inc. EVAL-ADG5209FEBZEVAL BOARD FOR ADG5209
Description
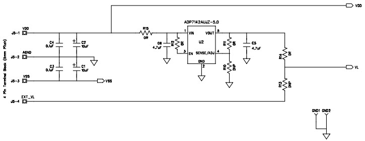
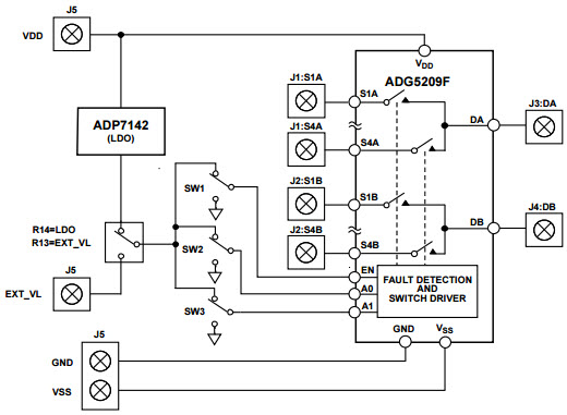
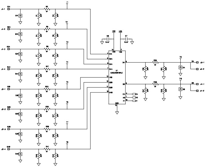
The Analog Devices EVAL-ADG5209FEBZ is an evaluation board designed to evaluate the ADG5209F Overvoltage Protected Dual 4:1 Multiplexer. This board is ideal for use in communications and telecom applications. It features two 4:1 multiplexers with overvoltage protection, allowing for the selection of one of four inputs. The board also includes a power supply, a voltage regulator, and a set of test points for easy evaluation. The board is designed to be used with a variety of Analog Devices evaluation boards, allowing for easy integration into existing systems. The board is also RoHS compliant, making it suitable for use in a variety of applications.
Specifications
Analog Devices Inc. technical specifications, attributes, parameters and parts with similar specifications to Analog Devices Inc. .
- TypeParameter
- Factory Lead Time8 Weeks
- Lifecycle StatusPRODUCTION (Last Updated: 3 weeks ago)
- Number of Pins0
- Part StatusActive
- Moisture Sensitivity Level (MSL)1 (Unlimited)
- TypeInterface
- Base Part NumberADG5209
- Function4:1 Multiplexer
- Utilized IC / PartADG5209F
- Supplied ContentsBoard(s)
- Evaluation KitYes
- Primary Attributes2-Channel (Dual)
- RoHS StatusROHS3 Compliant
- REACH SVHCNo SVHC
- Lead FreeContains Lead
0 Similar Products Remaining
Technical Documents
Associated Products
| Part Number | Manufacturer | Description | Stock | RFQ |
|---|---|---|---|---|
| Microchip Technology | MICROCHIP - 24LC32A-I/MS - EEPROM, 32 Kbit, 4K x 8bit, Serial I2C (2-Wire), 400 kHz, MSOP, 8 Pins | 4 | RFQ | |
| Analog Devices Inc. | ANALOG DEVICES ADF4113HVBRUZ IC, SYNTHESIZER, PLL, SMD, TSSOP16 | 5 | BUY |


Product
Brand
Articles
Tools





















