Analog Devices Inc. EVAL-ADG5249FEBZEVAL BOARD FOR ADG5249
Description
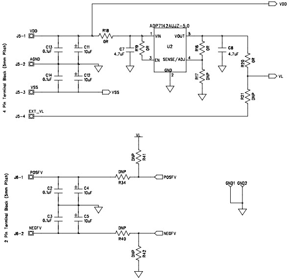
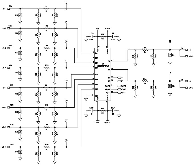
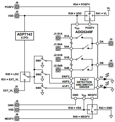
The Analog Devices EVAL-ADG5249FEBZ Evaluation Board is designed to evaluate the performance of the ADG5249F Overvoltage Protected Dual 4:1 Multiplexer. This device is ideal for use in communications and telecom applications, providing protection against overvoltage conditions. The board features two 4:1 multiplexers, each with two differential inputs and one differential output. It also includes a power supply, a voltage regulator, and a set of test points for easy evaluation. The board is designed to operate over a wide temperature range and is RoHS compliant.
Specifications
Analog Devices Inc. technical specifications, attributes, parameters and parts with similar specifications to Analog Devices Inc. .
- TypeParameter
- Lifecycle StatusPRODUCTION (Last Updated: 3 weeks ago)
- Factory Lead Time8 Weeks
- Number of Pins0
- Part StatusActive
- Moisture Sensitivity Level (MSL)1 (Unlimited)
- TypeInterface
- Base Part NumberADG5249
- Function4:1 Multiplexer
- Utilized IC / PartADG5249F
- Supplied ContentsBoard(s)
- Evaluation KitYes
- Primary Attributes2-Channel (Dual)
- Secondary AttributesOn-Board LEDs
- RoHS StatusROHS3 Compliant
- Lead FreeContains Lead
0 Similar Products Remaining
Technical Documents
Associated Products
| Part Number | Manufacturer | Description | Stock | RFQ |
|---|---|---|---|---|
| Analog Devices Inc. | IC VREF SERIES 0.12% 8SOIC | 2429 | RFQ | |
| Analog Devices Inc. | IC DAC/ADC 12BIT OCT SPI 16LFCSP | 272 | RFQ |


Product
Brand
Articles
Tools





















