Analog Devices Inc. EVAL-ADG5412FEBZADG5412F Quad SPST Switches Evaluation Board
Description
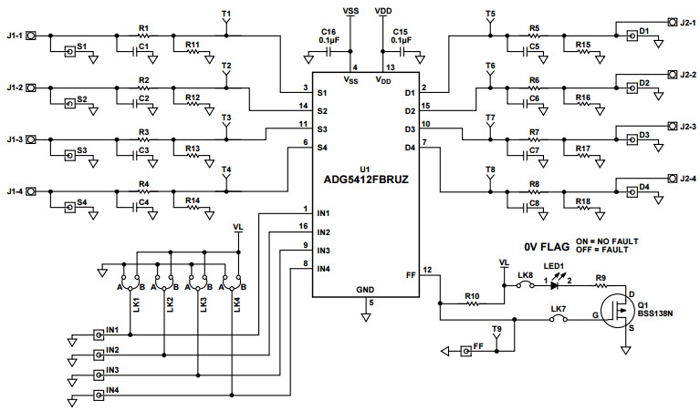
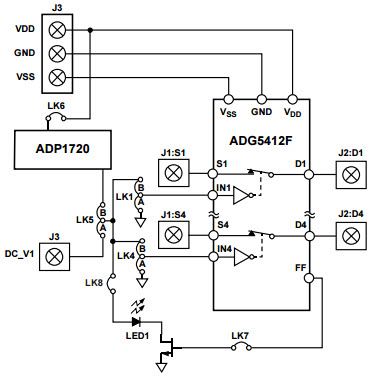
The Analog Devices EVAL-ADG5412FEBZ Evaluation Board is designed to evaluate the performance of the ADG5412F Overvoltage Protected Quad SPST, Communications and Telecom Switch. This evaluation board features four independent SPST switches with overvoltage protection, allowing for reliable switching of high-speed signals in communications and telecom applications. The board also includes a power supply, test points, and a variety of connectors for easy connection to external circuits. The board is designed to be used with the ADG5412F switch, and is ideal for evaluating the performance of the switch in a variety of applications.
Specifications
Analog Devices Inc. technical specifications, attributes, parameters and parts with similar specifications to Analog Devices Inc. .
- TypeParameter
- Lifecycle StatusPRODUCTION (Last Updated: 1 month ago)
- Factory Lead Time8 Weeks
- Number of Pins0
- Part StatusActive
- Moisture Sensitivity Level (MSL)1 (Unlimited)
- TypeInterface
- Max Operating Temperature125°C
- Min Operating Temperature-40°C
- Base Part NumberADG5412
- FunctionAnalog Switch
- Operating Supply Voltage22V
- InterfaceParallel
- Utilized IC / PartADG5412F
- Supplied ContentsBoard(s)
- Evaluation KitYes
- Primary Attributes4 x SPST Analog Switch
- Secondary AttributesOn-Board LEDs
- REACH SVHCNo SVHC
- RoHS StatusROHS3 Compliant
- Lead FreeContains Lead
0 Similar Products Remaining
Technical Documents
Associated Products
| Part Number | Manufacturer | Description | Stock | RFQ |
|---|---|---|---|---|
| Analog Devices Inc. | IC MUX DUAL 4CH LATCHUP 14TSSOP | 192 | BUY | |
| Analog Devices Inc. | IC REG LINEAR 5V 200MA TSOT23-5 | 8 | RFQ |


Product
Brand
Articles
Tools



















