Analog Devices Inc. SSM2306-MINI-EVALZBOARD EVAL FOR SSM2306-MINI
Description
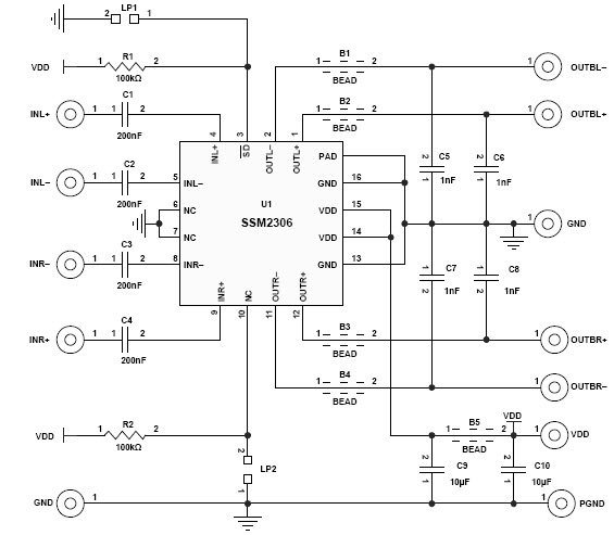
The Analog Devices SSM2306-MINI-EVALZ is a 2W, 2-Channel, Class-D Audio Power Amplifier designed for use in portable consumer electronics. It features a low-noise, low-distortion design that is optimized for high-quality audio performance. The amplifier is capable of driving up to 2W of power into 8 ohm loads, making it ideal for powering small speakers and headphones. It also features a wide supply voltage range of 2.7V to 5.5V, making it suitable for use in a variety of battery-powered applications. The SSM2306-MINI-EVALZ is a great choice for powering audio in portable consumer electronics, providing high-quality sound with low power consumption.
Specifications
Analog Devices Inc. technical specifications, attributes, parameters and parts with similar specifications to Analog Devices Inc. .
- TypeParameter
- Lifecycle StatusLAST TIME BUY (Last Updated: 5 months ago)
- Number of Pins0
- PackagingBox
- Part StatusObsolete
- Moisture Sensitivity Level (MSL)1 (Unlimited)
- Voltage - Supply2.5V~5V
- Base Part NumberSSM2306
- Efficiency87 %
- Output Type2-Channel (Stereo)
- Operating Supply Current5.7mA
- Nominal Supply Current5.7mA
- Output Power2W
- Amplifier TypeClass D
- Utilized IC / PartSSM2306
- Supplied ContentsBoard(s)
- Evaluation KitYes
- Max Output Power2.4W
- Board TypeFully Populated
- Signal to Noise Ratio (SNR)96 dB
- Max Output Power x Channels @ Load2.4W x 2 @ 4Ohm
- RoHS StatusROHS3 Compliant
- Lead FreeContains Lead
0 Similar Products Remaining


Product
Brand
Articles
Tools











