STMicroelectronics STEVAL-CCA023V1BOARD EVAL MIC PREAMP FOR TS472
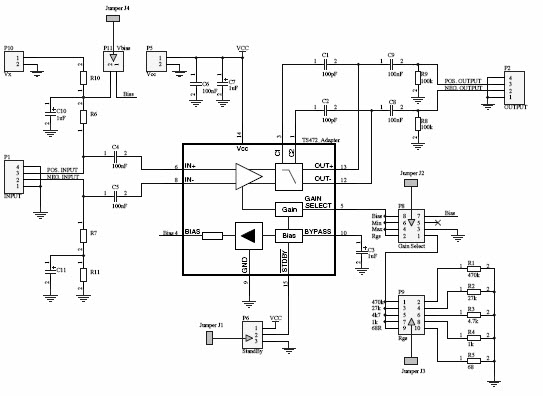
Description
The STMicroelectronics STEVAL-CCA023V1 is a 1-channel, Class-AB audio power amplifier designed for conference speakerphone, consumer electronics, and portable audio applications. It features a low-noise, low-distortion design with a wide dynamic range, making it ideal for high-quality audio reproduction. The amplifier is capable of delivering up to 2.5W of power into a 4Ω load, and is equipped with a built-in thermal protection circuit to ensure safe operation. It also features a low-power standby mode, allowing it to be used in battery-powered applications. The STEVAL-CCA023V1 is a versatile and reliable solution for audio amplification in a variety of applications.
Specifications
STMicroelectronics technical specifications, attributes, parameters and parts with similar specifications to STMicroelectronics .
- TypeParameter
- Part StatusActive
- Moisture Sensitivity Level (MSL)1 (Unlimited)
- TypeAudio
- FunctionMicrophone Pre-Amp
- Operating Supply Voltage5.5V
- Operating Supply Current1.8mA
- Utilized IC / PartTS472
- Supplied ContentsBoard(s)
- Evaluation KitYes
- Primary AttributesMicrophone Pre-Amp, 2V Bias Output, Standby (1uA Max)
- EmbeddedNo
- Secondary Attributes2.2 ~ 5.5V, 2kV ESD Protection, Fully Differential In/Out
- REACH SVHCNo SVHC
- RoHS StatusROHS3 Compliant
- Lead FreeContains Lead
0 Similar Products Remaining
Technical Documents
Associated Products
| Part Number | Manufacturer | Description | Stock | RFQ |
|---|---|---|---|---|
| Microchip Technology | IC REG CTRLR PWM HYBRID 10TSOP | 33000 | RFQ |


Product
Brand
Articles
Tools











