Diodes Incorporated AP3785TEV1EVAL BOARD FOR AP3785T
Description
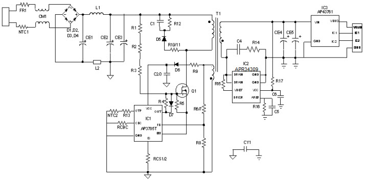
The Diodes Incorporated AP3785TEV1-TEV1 Evaluation Board is a universal AC input, PSR & PFM AP3785T 5V-3A Type C power management IC. It is designed to provide a complete evaluation platform for the AP3785T IC, allowing users to quickly and easily evaluate the performance of the IC. The board features a wide range of features, including a universal AC input, PSR & PFM control, adjustable output voltage, adjustable output current, and adjustable soft-start time. It also includes a comprehensive set of protection features, such as over-voltage, over-current, and short-circuit protection. The board is also designed to be compatible with a wide range of Type C power sources, making it an ideal solution for a variety of applications.
Specifications
Diodes Incorporated technical specifications, attributes, parameters and parts with similar specifications to Diodes Incorporated .
- TypeParameter
- Factory Lead Time22 Weeks
- PackagingBulk
- Part StatusActive
- Moisture Sensitivity Level (MSL)1 (Unlimited)
- Voltage - Output5V
- Utilized IC / PartAP3785T
- Supplied ContentsBoard(s)
- Board TypeFully Populated
- Power - Output15W
- Main PurposeAC/DC, Primary Side
- Outputs and Type1, Isolated
- Regulator TopologyFlyback
- RoHS StatusNon-RoHS Compliant
0 Similar Products Remaining
Technical Documents


Product
Brand
Articles
Tools













