Linear Technology/Analog Devices DC1052A-ABOARD DEMO FOR LTC4218
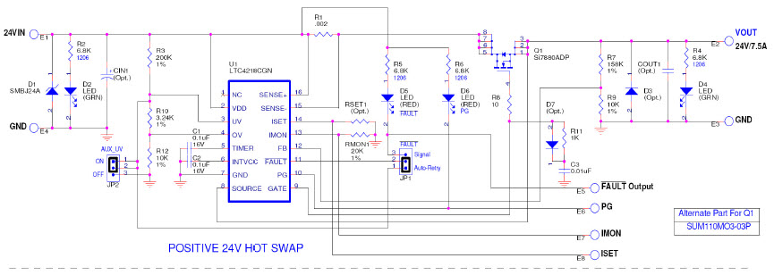
The Analog Devices DC1052A-A LTC4218 Demo Board is a 12V, 7.5A Hot-Swap Controller with Current Monitoring, Communications and Telecom Power Supply. It is designed to provide a safe and reliable power supply for telecom and communications applications. The board features a LTC4218 Hot-Swap controller, which provides over-current protection, inrush current limiting, and fault reporting. It also includes a current monitor, which allows for monitoring of the current draw of the system. The board is designed to be used with a 12V power supply and can provide up to 7.5A of current. It is also equipped with a communications port, which allows for remote monitoring and control of the system. The board is ideal for use in telecom and communications applications, providing a reliable and safe power supply.
- TypeParameter
- Lifecycle StatusPRODUCTION (Last Updated: 1 month ago)
- Factory Lead Time8 Weeks
- Number of Pins0
- Published2008
- Part StatusActive
- Moisture Sensitivity Level (MSL)1 (Unlimited)
- TypePower Management
- Base Part NumberLTC4218
- FunctionHot Swap Controller
- Operating Supply Voltage25.5V
- Utilized IC / PartLTC4218
- Supplied ContentsBoard(s)
- Evaluation KitYes
- EmbeddedNo
- Secondary AttributesOn-Board LEDs
- Length37mm
- REACH SVHCNo SVHC
- RoHS StatusROHS3 Compliant
| Part Number | Manufacturer | Description | Stock | RFQ |
|---|---|---|---|---|
| Linear Technology/Analog Devices | IC REG CTRLR BOOST 16TSSOP | 0 | RFQ |


Product
Brand
Articles
Tools













