Linear Technology/Analog Devices DC1057ABOARD EVAL FOR LT6411/LTC2249
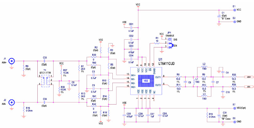
The Analog Devices DC1057A-A, DC1057A, Demo Board for the LT6411 High-Speed ADC Driver Combo Board is a powerful and versatile tool for communications and telecom applications. It is designed to provide a comprehensive platform for testing and evaluating the performance of the LT6411 High-Speed ADC Driver Combo Board. The board features a wide range of features, including a high-speed ADC driver, a low-noise amplifier, a high-speed differential amplifier, and a high-speed digital-to-analog converter. It also includes a variety of test points and connectors for easy connection to external test equipment. The board is designed to provide a comprehensive platform for testing and evaluating the performance of the LT6411 High-Speed ADC Driver Combo Board in a variety of communications and telecom applications.
- TypeParameter
- Factory Lead Time8 Weeks
- PackagingBox
- Published2006
- Part StatusActive
- Moisture Sensitivity Level (MSL)1 (Unlimited)
- Number of Bits14
- Utilized IC / PartLT6411, LTC2249
- Supplied ContentsBoard(s)
- Data InterfaceParallel
- Sampling Rate (Per Second)80M
- Number of A/D Converters1
- Input Range±1V
- Power (Typ) @ Conditions222mW @ 80MSPS
- RoHS StatusROHS3 Compliant
| Part Number | Manufacturer | Description | Stock | RFQ |
|---|---|---|---|---|
| ON Semiconductor | Low Voltage Bidirectional Transceiver with 3.6V Tolerant Inputs and Outputs | 2078 | RFQ | |
| Analog Devices | SP Amp DIFF AMP Single ±6.3V/12.6V 16-Pin QFN EP | 0 | RFQ | |
| ON Semiconductor | XOR Gate 1-Element 2-IN CMOS 5-Pin SC-70 T/R | 9000 | RFQ | |
| Microchip Technology | MICROCHIP - 24LC025-I/ST - SERIAL EEPROM, 2KBIT, 400KHZ, TSSOP-8 | 25 | RFQ |


Product
Brand
Articles
Tools















