Linear Technology/Analog Devices DC800A-ALT1993CUD-2 800MHZ DIFF IN/OUT A
Description
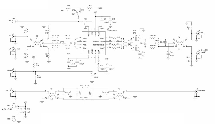
The Analog Devices DC800A-A Demo Board is designed to demonstrate the performance of the LT1993CUD-2 Low Distortion, Low Noise Differential Amplifier/ADC Driver. This board is ideal for use in communications and telecom applications, providing a high-performance, low-distortion, low-noise solution. The board features a differential amplifier/ADC driver, a power supply, and a set of test points for easy evaluation. The board also includes a set of jumpers to allow for easy configuration of the amplifier/ADC driver. The board is designed to provide a reliable and accurate performance in a wide range of applications.
Specifications
Linear Technology/Analog Devices technical specifications, attributes, parameters and parts with similar specifications to Linear Technology/Analog Devices .
- TypeParameter
- Factory Lead Time8 Weeks
- Part StatusActive
- Moisture Sensitivity Level (MSL)1 (Unlimited)
- Slew Rate1100V/μs
- Amplifier TypeDifferential
- Voltage - Supply, Single/Dual (±)4V~5.5V ±2V~2.5V
- Utilized IC / PartLT1993-2
- Supplied ContentsBoard(s)
- Current - Output / Channel45mA
- -3db Bandwidth800MHz
- Board TypeFully Populated
- Channels per IC2 - Dual
- Current - Supply (Main IC)100mA
- RoHS StatusROHS3 Compliant
0 Similar Products Remaining
Technical Documents
Associated Products
| Part Number | Manufacturer | Description | Stock | RFQ |
|---|---|---|---|---|
| Analog Devices, Inc. | RF Detector LTC5536 - 600MHz to 7GHz Precision RF Detector with Fast Comparator Output | 0 | RFQ | |
| Analog Devices | IC RF DETECT 600MHZ-7GHZ TSOT23 | 0 | RFQ |


Product
Brand
Articles
Tools








