Linear Technology/Analog Devices DC1147A-EEVAL BOARD FOR LTC6403-1
Description
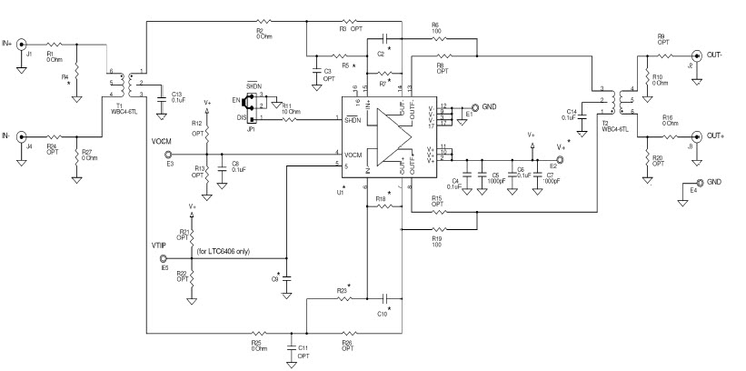
The Analog Devices DC1147A-E Demo Board is designed to demonstrate the capabilities of the LTC6403-1 16-Bit Differential ADC Driver. This board is ideal for applications in communications and telecom, providing a platform to evaluate the performance of the LTC6403-1. The board features a differential input, a 16-bit ADC, and a low-noise power supply. It also includes a variety of connectors and jumpers to facilitate easy connection to external components. The board is designed to be used with the LTC6403-1, and is capable of providing a wide range of performance characteristics. The board is also compatible with a variety of other Analog Devices products, making it a versatile and powerful tool for communications and telecom applications.
Specifications
Linear Technology/Analog Devices technical specifications, attributes, parameters and parts with similar specifications to Linear Technology/Analog Devices .
- TypeParameter
- Factory Lead Time8 Weeks
- PackagingBox
- Published2009
- Part StatusActive
- Moisture Sensitivity Level (MSL)1 (Unlimited)
- Base Part NumberLTC6403
- Output TypeDifferential, Rail-to-Rail
- Slew Rate200V/μs
- Amplifier TypeDifferential
- Voltage - Supply, Single/Dual (±)2.7V~5.25V
- Utilized IC / PartLTC6403-1
- Supplied ContentsBoard(s)
- -3db Bandwidth200MHz
- Board TypeFully Populated
- Channels per IC1 - Single
- Current - Supply (Main IC)11mA
- RoHS StatusROHS3 Compliant
0 Similar Products Remaining
Technical Documents
Associated Products
| Part Number | Manufacturer | Description | Stock | RFQ |
|---|---|---|---|---|
| Diodes Incorporated | Crystal 24MHz 12pF 4-Pin SMD T/R | 9 | BUY | |
| Microchip Technology | MICREL SEMICONDUCTOR - MIC2026-2YM - IC, POWER DIS SWITCH, 500MA, 2CH | 269 | RFQ |


Product
Brand
Articles
Tools













