Linear Technology/Analog Devices DC1237A-ALTC3527EUD DEMO BOARD - DUAL 800
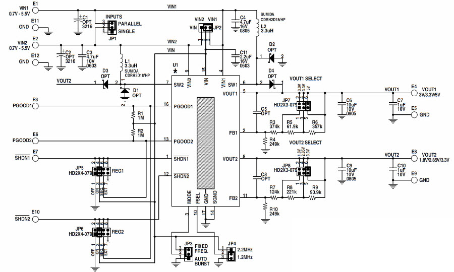
The Analog Devices DC1237A-A Demo Board is a versatile and powerful tool for evaluating the performance of the LTC3527EUD Dual 800mA/400mA, 1.2MHz/2.2MHz Synchronous Step-Up DC/DC Converters with Output Disconnect. This demo board is designed to provide a platform for testing and evaluating the features and performance of the LTC3527EUD in a variety of consumer electronics applications. The board features two independent DC/DC converters, each with a wide input voltage range of 2.7V to 5.5V, and adjustable output voltage up to 5.5V. The board also includes an output disconnect feature, which allows the user to disconnect the output from the load without having to power down the board. The board also includes a variety of protection features, such as over-voltage, over-current, and short-circuit protection. The DC1237A-A Demo Board is an ideal tool for evaluating the performance of the LTC3527EUD in consumer electronics applications.
- TypeParameter
- Factory Lead Time8 Weeks
- Part StatusActive
- Moisture Sensitivity Level (MSL)1 (Unlimited)
- RoHS StatusROHS3 Compliant
| Part Number | Manufacturer | Description | Stock | RFQ |
|---|---|---|---|---|
| ON Semiconductor | Inverter Schmitt Trigger 1-Element CMOS 5-Pin SC-70 T/R | 23 | BUY | |
| ON Semiconductor | Voltage References 2.5-36V ADJ 1-100mA | 50000 | BUY | |
| ON Semiconductor | IC VREF SHUNT 36V 0.4% TO92-3 | 0 | BUY | |
| ON Semiconductor | Inverter Schmitt Trigger 1-Element CMOS 5-Pin SC-70 T/R | 23 | BUY |


Product
Brand
Articles
Tools







