Linear Technology/Analog Devices DC1260A-ABOARD DEMO FOR LTC3539EDCB
Description
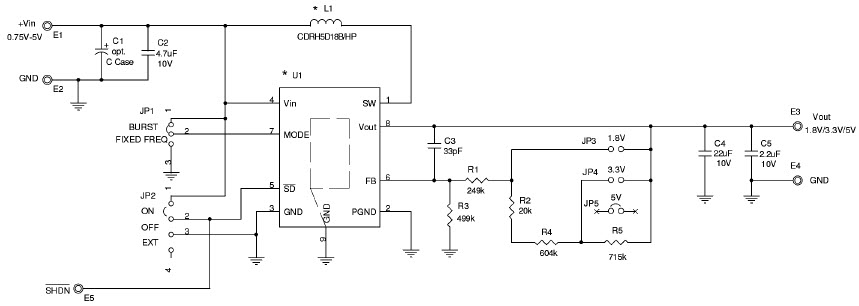
The Analog Devices DC1260A-A, LTC3539EDCB Demo Board is a 2A, 1MHz synchronous step-up DC/DC converter designed for audio power supply applications. It features a wide input voltage range of 2.5V to 5.5V, and a wide output voltage range of 3.3V to 24V. The board also includes a high efficiency synchronous rectifier, low quiescent current, and a low output ripple. It is capable of delivering up to 2A of continuous output current and is designed to operate at a switching frequency of 1MHz. The board also includes a power good indicator, enable pin, and a soft-start feature. This demo board is ideal for evaluating the performance of the LTC3539EDCB synchronous step-up DC/DC converter.
Specifications
Linear Technology/Analog Devices technical specifications, attributes, parameters and parts with similar specifications to Linear Technology/Analog Devices .
- TypeParameter
- Lifecycle StatusPRODUCTION (Last Updated: 1 month ago)
- Factory Lead Time8 Weeks
- Number of Pins0
- Part StatusActive
- Moisture Sensitivity Level (MSL)1 (Unlimited)
- Voltage - Output1.8V~5V
- Frequency - Switching1MHz
- Utilized IC / PartLTC3539EDCB
- Supplied ContentsBoard(s)
- Board TypeFully Populated
- Main PurposeDC/DC, Step Up
- Outputs and Type1, Non-Isolated
- Regulator TopologyBoost
- RoHS StatusROHS3 Compliant
0 Similar Products Remaining
Technical Documents


Product
Brand
Articles
Tools








