Linear Technology/Analog Devices DC1267ABOARD DEMO FOR LTC3125EDCB
Description
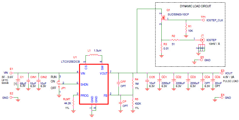
The Analog Devices DC1267A-A, LTC3125EDCB Demo Board is a 1.5A synchronous step-up DC/DC converter with input current limit, designed for consumer electronics applications. It features a wide input voltage range of 2.7V to 5.5V, and a wide output voltage range of 3.3V to 24V. It also features a high efficiency of up to 95%, and a low quiescent current of only 10µA. The board also includes a current limit circuit, which helps protect the device from over-current conditions. The board is designed to be easy to use, with a simple setup and no external components required. It is also RoHS compliant, making it an ideal choice for consumer electronics applications.
Specifications
Linear Technology/Analog Devices technical specifications, attributes, parameters and parts with similar specifications to Linear Technology/Analog Devices .
- TypeParameter
- Lifecycle StatusPRODUCTION (Last Updated: 3 months ago)
- Factory Lead Time8 Weeks
- Number of Pins0
- Published2011
- Part StatusActive
- Moisture Sensitivity Level (MSL)1 (Unlimited)
- Voltage - Output3.3V
- Frequency - Switching1.6MHz
- Utilized IC / PartLTC3125
- Supplied ContentsBoard(s)
- Board TypeFully Populated
- Main PurposeDC/DC, Step Up
- Outputs and Type1, Non-Isolated
- Regulator TopologyBoost
- RoHS StatusROHS3 Compliant
0 Similar Products Remaining
Technical Documents
Associated Products
| Part Number | Manufacturer | Description | Stock | RFQ |
|---|---|---|---|---|
| Microchip Technology | MICROCHIP - 24LC32A-I/ST - SERIAL EEPROM, 32KBIT, 400KHZ, TSSOP-8 | 1 | RFQ |


Product
Brand
Articles
Tools







