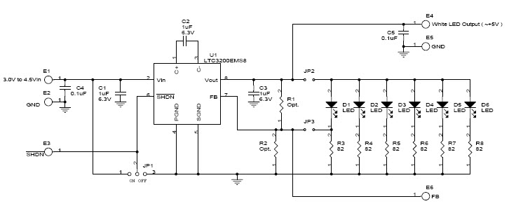
Linear Technology/Analog Devices DC366ABOARD DEMO FOR LTC3200EMS8
The Analog Devices DC366A-A, LTC3200 Demo Board, Constant Frequency Charge Pump is a versatile and powerful tool for computers and peripherals. It is designed to provide a constant frequency charge pump for a wide range of applications. The board features a high-efficiency, low-noise charge pump circuit that can be used to power a variety of devices, including microcontrollers, FPGAs, and other peripherals. The board also includes a wide range of features, such as adjustable output voltage, adjustable current limit, and adjustable frequency. Additionally, the board is designed to be easy to use and configure, making it ideal for prototyping and development. With its wide range of features and capabilities, the Analog Devices DC366A-A, LTC3200 Demo Board, Constant Frequency Charge Pump is an excellent choice for powering computers and peripherals.
- TypeParameter
- Lifecycle StatusPRODUCTION (Last Updated: 3 weeks ago)
- Factory Lead Time8 Weeks
- Number of Pins0
- Voltage-Input2.7V~4.5V
- PackagingBox
- Part StatusActive
- Moisture Sensitivity Level (MSL)1 (Unlimited)
- Utilized IC / PartLTC3200
- Supplied ContentsBoard(s)
- Current - Output / Channel100mA
- Outputs and Type1, Non-Isolated
- RoHS StatusROHS3 Compliant


Product
Brand
Articles
Tools




