Linear Technology/Analog Devices DC1280AEVAL BOARD BOOST/INV REG LT3471
Description
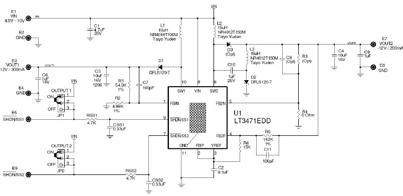
The Analog Devices DC1280A-A LT3471EDD Demo Board is a dual 1.3A, 1.2MHz boost converter in a 3mm-3mm DFN package, designed for consumer electronics applications. It features a wide input voltage range of 2.5V to 5.5V, and a wide output voltage range of 3.3V to 24V. The board also includes a high efficiency synchronous rectifier, low quiescent current, and a low output ripple. It is ideal for applications such as LED lighting, USB power, and portable electronics.
Specifications
Linear Technology/Analog Devices technical specifications, attributes, parameters and parts with similar specifications to Linear Technology/Analog Devices .
- TypeParameter
- Lifecycle StatusPRODUCTION (Last Updated: 3 months ago)
- Factory Lead Time8 Weeks
- Number of Pins0
- Published2007
- Part StatusActive
- Moisture Sensitivity Level (MSL)1 (Unlimited)
- Base Part NumberLT3470
- Voltage - Output12V -12V
- Frequency - Switching1.2MHz
- Utilized IC / PartLT3471
- Supplied ContentsBoard(s)
- Evaluation KitYes
- Board TypeFully Populated
- Main PurposeDC/DC, Step Up
- Outputs and Type2, Non-Isolated
- Regulator TopologyBoost
- Length40mm
- REACH SVHCNo SVHC
- RoHS StatusROHS3 Compliant
0 Similar Products Remaining


Product
Brand
Articles
Tools











