Linear Technology/Analog Devices DC1667ABOARD DEMO FOR LTC3600EDD
Description
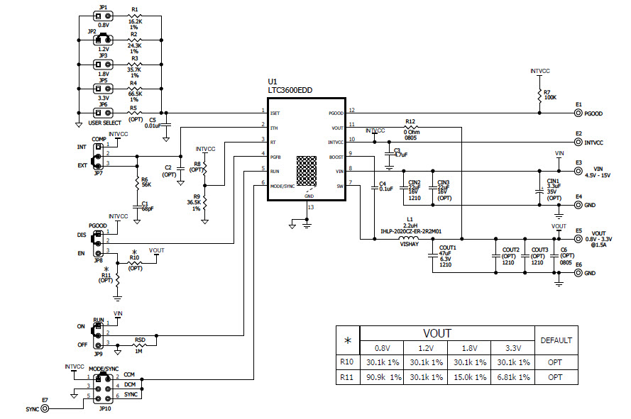
The Analog Devices DC1667A-A, LTC3600EDD Demo Board is a power management evaluation board designed to provide a 4.5V to 15V input to an adjustable output voltage with 1.5A of current. It is ideal for evaluating the performance of the LTC3600EDD, a high-efficiency, synchronous step-down DC/DC converter. The board features a wide input voltage range, adjustable output voltage, and a high-efficiency power stage. It also includes a graphical user interface (GUI) for easy configuration and monitoring of the board. The board is suitable for a variety of applications, including automotive, industrial, and consumer electronics.
Specifications
Linear Technology/Analog Devices technical specifications, attributes, parameters and parts with similar specifications to Linear Technology/Analog Devices .
- TypeParameter
- Lifecycle StatusPRODUCTION (Last Updated: 4 weeks ago)
- Factory Lead Time8 Weeks
- Number of Pins0
- Part StatusActive
- Moisture Sensitivity Level (MSL)1 (Unlimited)
- Voltage - Output0V~14.5V
- Frequency - Switching1MHz
- Utilized IC / PartLTC3600
- Supplied ContentsBoard(s)
- Board TypeFully Populated
- Main PurposeDC/DC, Step Down
- Outputs and Type1, Non-Isolated
- Regulator TopologyBuck
- RoHS StatusROHS3 Compliant
0 Similar Products Remaining
Technical Documents


Product
Brand
Articles
Tools







