Linear Technology/Analog Devices DC1699A-ABOARD DEMO FOR LT6108-1
Description
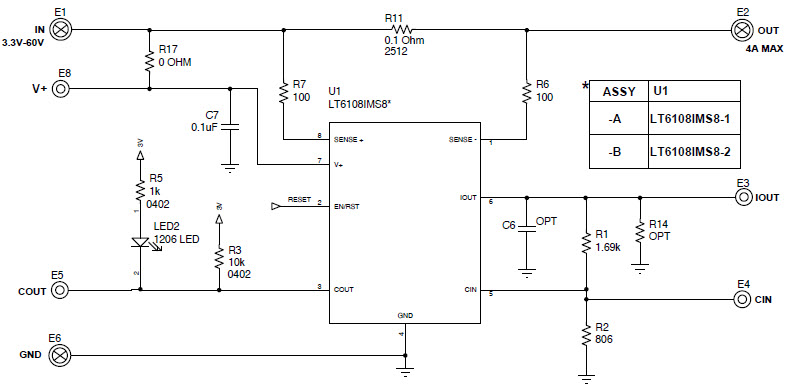
The Analog Devices DC1699A-A, LT6108-1 Demo Board is a high side current sense amplifier with reference and a comparator designed for consumer electronics applications. It features a wide input voltage range of 4.5V to 36V, a low quiescent current of only 1.5mA, and a high common-mode rejection ratio of 80dB. The board also includes a precision voltage reference and a comparator for monitoring current levels. This demo board is ideal for applications such as battery management, motor control, and power supply monitoring.
Specifications
Linear Technology/Analog Devices technical specifications, attributes, parameters and parts with similar specifications to Linear Technology/Analog Devices .
- TypeParameter
- Lifecycle StatusPRODUCTION (Last Updated: 4 weeks ago)
- Factory Lead Time8 Weeks
- Number of Pins0
- Published2011
- Part StatusActive
- Moisture Sensitivity Level (MSL)1 (Unlimited)
- Output TypeSingle-Ended
- Amplifier TypeCurrent Sense
- Voltage - Supply, Single/Dual (±)2.7V~60V
- Utilized IC / PartLT6108-1
- Supplied ContentsBoard(s)
- Board TypeFully Populated
- Channels per IC1 - Single
- RoHS StatusROHS3 Compliant
0 Similar Products Remaining
Technical Documents


Product
Brand
Articles
Tools










