Linear Technology/Analog Devices DC1765A-BBOARD DEMO LTC6957-2
Description
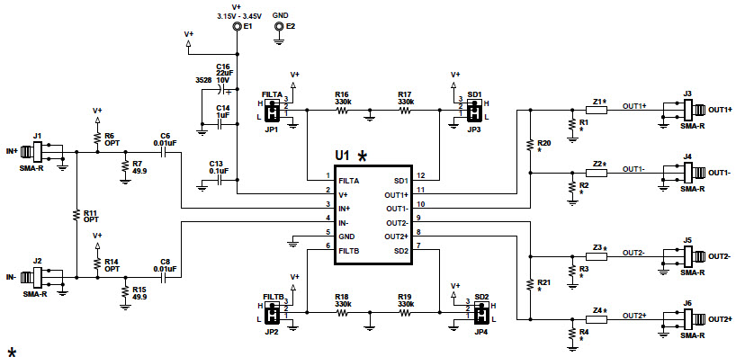
The Analog Devices DC1765A-B Demo Board is a versatile instrumentation and measurement tool designed to demonstrate the capabilities of the LTC6957-2 low phase noise, dual LVDS, output buffer/driver/logic converter. This board features two independent LVDS outputs, each with a separate output buffer/driver/logic converter, allowing for a wide range of applications. The board also includes a variety of test points and connectors for easy connection to external instruments and equipment. The DC1765A-B is an ideal tool for evaluating the performance of the LTC6957-2 in a variety of instrumentation and measurement applications.
Specifications
Linear Technology/Analog Devices technical specifications, attributes, parameters and parts with similar specifications to Linear Technology/Analog Devices .
- TypeParameter
- Lifecycle StatusPRODUCTION (Last Updated: 1 week ago)
- Factory Lead Time8 Weeks
- Number of Pins0
- Published2013
- Part StatusActive
- Moisture Sensitivity Level (MSL)1 (Unlimited)
- TypeTiming
- Base Part NumberLTC6957
- FunctionClock Buffer
- Operating Supply Voltage3.45V
- Utilized IC / PartLTC6957-2
- Supplied ContentsBoard(s)
- Evaluation KitYes
- RoHS StatusROHS3 Compliant
0 Similar Products Remaining
Technical Documents
Associated Products
| Part Number | Manufacturer | Description | Stock | RFQ |
|---|---|---|---|---|
| Microchip Technology | MICROCHIP - 24LC32A-I/ST - SERIAL EEPROM, 32KBIT, 400KHZ, TSSOP-8 | 1 | RFQ |


Product
Brand
Articles
Tools










